This chapter provides overviews of vendor maintenance and financial sanctions validation, lists prerequisites and common elements, and discusses how to:
Enter vendor identifying information.
Enter vendor addresses.
Enter vendor contact information.
Define vendor locations.
Define user definable vendor fields.
(USF) Enter vendor information for U.S. federal agencies.
View summary vendor information.
Enter single payment vendors.
Track vendor conversations.
Approve vendors.
Inactivate vendors.
Search for, review, and report on vendor information.
Perform and review financial sanctions validation.
(USA) Report vendors to the California Employment Development Department (EDD).
See Also
Understanding Vendor MaintenancePeopleSoft procurement applications capture and track vendor information to ensure that you can satisfy vendors by having the answers to their questions at your fingertips. You can easily enter straightforward or complex vendor definitions that capture your true relationship with a vendor. You can also enter information from conversations with vendors to manage your contacts more effectively. Even if you have not spoken to a vendor contact for months, your vendor profile enables you to recall details as though you had your last conversation yesterday.
This section discusses:
Vendor profiles.
Vendors in the control hierarchy.
Vendor locations.
Vendor definition.
PeopleSoft eSupplier Connection.
Vendor relationship management.
Vendor approval.
Vendor archiving.
Single payment vendors.
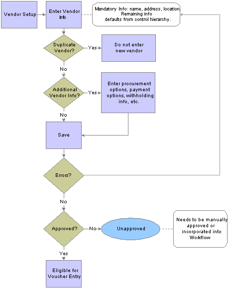
Duplicate vendor checking.
See Also
Setting Up Withholding Entities for CIS
Defining Vendor Information for the Entity

Vendor ProfilesWithin PeopleSoft applications, all payees are considered vendors. This includes suppliers, employees, attorneys, and so on. You create vendor profiles to store all the information that you need to know about vendors to manage their interests and yours proactively. The information that you provide is up to you. It can be as simple as a vendor name and address or, more likely, a wealth of information about payment terms and methods as well as voucher processing defaults.
Vendor information is principally shared by PeopleSoft Enterprise Payables and Purchasing, so that one or both departments can enter vendor information. You may want to set up your system so that purchasing users can enter vendor information, but only accounts payable users can approve vendors for payment, or vice versa; it's up to you.
To create or update vendor profiles for all types of vendors in either product, you use the pages in the Vendor Information component (VNDR_ID). PeopleSoft has organized the system to help you easily enter, update, and inquire in these primary areas:
Vendor identification.
Vendor approval.
Vendor conversations.
Vendor bank accounts.
Vendor withholding information.
All vendor information for regular vendors, one-time vendors, and permanent vendors is stored in the same set of vendor tables. So if you decide that the contractor that you used last week on a trial basis is the ideal company to use for a long term remodeling project, you merely update the Persistence field on the Identifying Information page, without rekeying information or storing redundant data.
As you enter vendor profiles into the system, you can define a set of vendors for each business unit, or you can share vendors across multiple business units. You can even define multiple locations for a vendor.

Vendors in the Control HierarchyThe following diagram shows how vendor information is positioned in the PeopleSoft procurement control hierarchy. As you define vendors, you can specify various types of control information, such as duplicate invoice checking and voucher approval processing, that either appears by default from the hierarchy or can be overridden and changed for a specific vendor:

PeopleSoft procurement control hierarchy

Vendor LocationsA vendor location is not a physical address. It is a default set of rules, or attributes, that define how you conduct business with a particular vendor. A vendor location comprises information such as procurement options (including payment terms, currency information, and shipping method), VAT options, payment options, withholding options, pay to bank accounts, and so on. And although a location is not an address, it does reference addresses.
Your vendor may need only one location. If the vendor uses the same set of rules across its business, you can enter one location for your vendor, and you're ready to go. If, however, your vendor uses different sets of procurement rules for different portions of its business (different branches, sites, or offices, for example), PeopleSoft procurement products enable you to set up the vendor with multiple locations, each with its own unique set of business rules.
If, for example, company ABC has offices in New York, Vancouver, and London, each office may require different currency information, payment terms, pay to bank accounts, VAT or sales and use tax (SUT) requirements, and so on. In this case, you could set up the vendor with three locations (that is, three sets of rules—one for each office).
Vendors may also have unique requirements for pricing and remitting. For this reason, from each vendor location, you can also point to other vendor locations for remitting and pricing. (The vendor's invoice information and payment terms reside at the vendor location level, so it makes sense to determine the remitting and pricing rules here.)
If your vendor has only one address from which it conducts all its procurement functions (ordering, invoicing, remitting, and returning), enter the one address on the Vendor Information - Address page; the system uses this address as the default for all of the functions on the Vendor Information - Location page. Some vendors have different addresses for different procurement functions. For this reason, the system enables you to enter several different addresses for each vendor location.
Returning to the previous example, company ABC's offices may each have multiple addresses for ordering, invoicing, remitting, and returning. Because they have different procurement rules, each office has its own location; because each location may have different addresses for different business transactions, each location can have multiple addresses.
In summary, a vendor can have many physical addresses. A location can also have many addresses. Equally, addresses can be shared between locations. Some vendors may not be this complicated; they may only require one location and one address. Other vendors may have several locations and addresses. The PeopleSoft system accommodates both types of vendors.
See Also

Vendor DefinitionWhen you're preparing to enter a new vendor into the system, you first gather all the information that you need to track for the company with which you're doing business, such as:
Identifying information, including status, class, and other basic business information that tells you what kind of vendor you're entering.
Physical addresses for the vendor.
Location information, including remit to and pricing locations.
Procurement defaults that define your relationship with your vendor and tell the system how to handle purchasing and accounts payable transaction errors and approvals.
Payment options that establish defaults for payment processing.
Information used to process withholding.
Information used to process VAT.
SUT information.
Vendor contacts.
Vendor bank accounts used for EFT processing.

PeopleSoft eSupplier ConnectionYou can also use PeopleSoft self-service applications to enhance your vendor relationships. PeopleSoft eSupplier Connection is a baseline supply side self-service web application designed to provide vendors with convenient, flexible, and easy access to information. Vendors access PeopleSoft eSupplier Connection to view and modify their own business information—company address, phone, and contact data. They can also review schedule, invoice, payment, order, and receipt activity, as well as view their account balances and the invoices related to those balances. In addition, with PeopleSoft eSupplier Connection you can direct your suppliers to transact on Request for Quotes (RFQs), purchase order acknowledgements (POAs), and Advanced Shipment Notifications (ASNs) for dispatched purchase orders. When dispatching using email, you can automatically include a link for the supplier which takes them into the appropriate PeopleSoft eSupplier Connection page for RFQs and Purchase Orders. To enable a supplier to access PeopleSoft eSupplier Connection, you define a supplier side user using the Define Vendor User component.
Note. Pages used to define Vendor User information are specifically used for external vendor access and are not used for internal access to PeopleSoft Purchasing or PeopleSoft Payables.
See Also
Maintaining Vendor Information
PeopleSoft Enterprise eSupplier Connection 9.0 PeopleBook

Vendor Relationship ManagementHere is a visual representation of the steps that you take to manage your vendor relationships:


Vendor ApprovalYou cannot enter vouchers for a vendor until the vendor has been approved. Likewise, a vendor must be approved and open for ordering before you can enter purchase orders (POs) for the vendor. You set up vendor approvers on the User Preferences - Procurement page. Approvers can view vendors for approval and approve them using the Vendor Approval component (APPROVE_VENDOR). A vendor is automatically set to approved status if the user who entered it is set up as an approver.
See Also

Vendor ArchivingBefore you can archive a vendor, you must first archive the payments and then the related vouchers for that vendor. You can archive inactive vendors from your system by using the Vendor Archive Request Process page.
Since archiving a vendor is similar to inactivating a vendor—users cannot enter new vouchers for this vendor—you must have the authority to inactivate vendors to archive vendors. Use the Vendor Processing Authority page in the User Preferences component (OPR_DEFAULT) to grant authority to users.
See Also

Single Payment VendorsPeopleSoft Payables enables you to enter a voucher for a one-time vendor without adding rows to vendor tables. You must set up at least one single payment vendor, which is used as the master vendor for single payment vouchers. The master vendor can include such general information as tax, payment method, payment terms, and bank account defaults. You enter any information that is particular to a vendor—such as the vendor's name and address—directly on the single payment voucher. PeopleSoft recommends that you define a single payment vendor for each tax environment you work in, in situations where vendor tax information is used to calculate tax on transactions.
Note. If financial sanctions validation is enabled at the installation level, the system validates the vendor upon saving the voucher.
If financial sanctions validation is enabled at the bank level, the system validates the vendor upon saving the voucher only
if you specify a bank for the remit vendor and the bank requires financial sanctions validation. If the system determines
that the vendor has a potential match on a financial sanctions list, you can save the voucher and put the payment on hold,
save the voucher and not put the payment on hold, or not save the voucher.
The system does not update the single payment vendor's financial sanctions status on the Vendor Information component, because
it is only a template for single payment vendors.
See Also
Entering Single Payment Vendors

Duplicate Vendor CheckingPeopleSoft enables you to check for duplicate vendors in real-time when you enter new vendors in the Vendor Information component. You can also run a report to find duplicate vendors.
See Also
Reporting on Duplicate Vendors
Understanding Financial Sanctions ValidationFor U.S. based companies and their foreign subsidiaries, a federal regulation from the Office of Foreign Assets Control (OFAC) requires that vendors be validated against a Specially Designated Nationals (SDN) list prior to payment. OFAC acts under Presidential wartime and national emergency powers, as well as authority granted by specific legislation, to impose controls on transactions and freeze foreign assets under U.S. jurisdiction. Many of the sanctions are based on United Nations and other international mandates, are multilateral in scope, and involve close cooperation with allied governments.
PeopleSoft provides you the ability to download the list of SDNs from the OFAC, the European Union, as well as enterprise sources. Once installed, you can manually search the list to validate vendors. In addition to manual searches, you can enable searches to be performed automatically when processing transactions. If, for example a vendor name or address matches one on the SDN list, PeopleSoft provides a process for administrators to verify that the match is correct and prevent any financial transactions from occurring with that individual or entity or approve the transaction if the match proves to be a false positive.
This section discusses:
Overview of financial sanctions validation.
Financial sanctions validation and transaction processing.
Examples of financial sanctions validations.
See Also
Setting Financial Sanctions Options
Understanding Pay Cycle Alerts
Setting Up and Using the Financial Sanctions Service

Overview of Financial Sanctions ValidationPeopleSoft provides validation of your vendors against any financial sanctions list at the vendor level, voucher level, and payment level. The system validates the vendor's:
Names.
Payment alternate names.
Withholding alternate names.
Addresses.
Country.
To perform financial sanctions validation:
Specify options on the Financial Sanctions Options page of the Installation component (INSTALLATION).
How the system validates your vendors depend on if you enable financial sanctions for PeopleSoft Enterprise Payables and eSettlements at the installation level or the bank level. The system's actions are discussed in detail in the following section.
The Verity search engine is used to perform the search on the financial sanctions data. For the system to identify the most accurate match results, the system searches only the name fields against the name search index and the address fields against the address search index. The system passes the name and address fields and weighting factors to the search indexes. It then compares the results of the Verity search engine and reports it as a possible match if the score is greater than the Verity Score Threshold field defined on the Financial Sanctions Options page.
If you enable financial sanctions at the bank level, you must specify the banks on the Bank Information page.
Note. This step is not applicable if you enable financial sanctions at the installation level, because all vendors are validated.
Load the financial sanctions list into the system using the Import Financial Sanction List page.
You must build search indexes for downloaded financial sanctions data. Use the Search Index Admin page to build and rebuild the search indexes.
Note. After you load a file, you must rebuild the search indexes.
(Optional) Review the financial sanctions data using the Financial Sanctions Inquiry page to verify transactions and vendor status.
Create a vendor using the Vendor Information component.
At the vendor level, the system validates your vendor names and addresses:
Upon saving the vendor if financial sanctions is enabled at the installation level, and the SDN Validation at save check box is selected on the Vendor Set Control page.
On an adhoc basis by clicking the Financial Sanctions edit button if financial sanctions is enabled at the installation level, and the SDN Validation at save check box is not selected on the Vendor Set Control page.
Running the Financial Sanctions Validation Application Engine process (AP_SDN_VAL).
Enter vendor transactions.
Again, how the system validates your vendors depends on if you enable financial sanctions for PeopleSoft Payables and eSettlements at the installation level or the bank level. The system's actions are discussed in detail in the following section and other chapters in the PeopleSoft Enterprise Payables PeopleBook and the PeopleSoft Enterprise eSettlements PeopleBook.
See Voucher Validation.

Financial Sanctions Validation and Transaction Processing
When you enable financial sanctions validation, the system validates vendor names (names, payment alternate names, and withholding alternate names) and addresses (addresses and country), and if there is a potential match to the financial sanctions list, it updates the Financial Sanctions Status field on the Financial Sanctions Status collapsible region on the Identifying Information page. You determine if the match is accurate and then manually set the vendor's financial sanctions status to Blocked. The system does not allow payments to vendors with a financial sanctions status of Blocked or Review.
This section discusses how the system updates the vendor's financial sanctions status and the action it takes during vendor entry and transaction processing for financial sanctions enabled at the installation level and at the bank level.
Financial Sanctions Validation Enabled at the Installation Level
How the system validates your vendors is dependant upon how you set up financial sanctions validation options. For this table, the system validates:
On the Vendor Information component at save if financial sanctions is enabled at the installation level, and the SDN Validation at save check box is selected on the Vendor Set Control page.
On the Vendor Information component on an adhoc basis by clicking the Financial Sanctions edit button if financial sanctions is enabled at the installation level, and the SDN Validation at save check box is not selected on the Vendor Set Control page.
During the pay cycle selection process if the Financial Sanctions list edit field is selected on the Payment Selection Criteria - Preferences page.
As otherwise noted in the table.
Note. For this table, the assumption is that if the vendor's initial financial sanctions status is Cleared, the days before the next validation have expired and the Skip future validation field is not selected on the Financial Sanctions Status collapsible region on the Identifying Information page.
This table represents financial sanctions statuses and transaction actions when you enable financial sanctions at the installation level:
|
Source |
System Validation |
Financial Sanctions Status After Validation |
Action |
|
Vendor Information |
|
Valid |
The system saves vendor. |
|
Vendor Information |
|
Review |
The system displays a warning message that the vendor is under review or blocked for financial sanctions. The system saves the vendor. |
|
Vendor Information |
When the days before next validation have expired:
If skip future validation: none. |
Cleared |
The system saves the vendor with no warning message, because you manually set this status. Note. If the vendor has an initial financial sanctions status of Cleared, and the system performs financial sanctions validation, the system automatically changes the vendor's financial sanctions status to Valid if there is not a match, or to Review if there is a potential match. |
|
Vendor Information |
None. |
Blocked |
The system saves the vendor with no warning message, because you manually set this status. |
|
Regular Entry Vouchers - all voucher styles, except single payment voucher. Vendor's initial financial sanctions status is Valid or Cleared. |
At save. |
Valid or Review |
|
|
Regular Entry Vouchers - all voucher styles, except single payment voucher. Vendor's initial financial sanctions status is Review or Blocked. |
None. |
Review or Blocked |
The system displays a warning message that the vendor is under review or blocked for financial sanctions. The system saves the voucher. |
|
Regular Entry Vouchers - single payment voucher. There is no initial financial sanctions status since you are using a single payment vendor. |
At save. |
Valid or Review Note. The system does not update the single payment vendor's financial sanctions status on the Vendor Information component, because it is only a template for single payment vendors. |
|
|
Quick Invoice and Summary Invoice Entry Vendor's initial financial sanctions status is Valid or Cleared. |
At save. |
Valid or Review |
|
|
Quick Invoice and Summary Invoice Entry Vendor's initial financial sanctions status is Review or Blocked. |
None. |
Review or Blocked |
The system displays a warning message that the vendor is under review or blocked for financial sanctions. The system saves the voucher. |
|
Recording a manual payment using the Voucher component. Vendor's initial financial sanctions status is Valid or Cleared. |
At save. |
Valid or Review |
|
|
Recording a manual payment using the Voucher component. Vendor's initial financial sanctions status is Review or Blocked. |
None. |
Review or Blocked |
The system displays an error message that the vendor is under review or blocked for financial sanctions. The system does not allow you to select Record as the payment action. |
|
Manual Payment and Manual Draft Worksheet Vendor's initial financial sanctions status is Valid or Cleared. |
Upon building the worksheet. |
Valid or Review |
|
|
Manual Payment and Manual Draft Worksheet Vendor's initial financial sanctions status is Review or Blocked. |
None. |
Review or Blocked |
The system displays an error message that the vendor is under review or blocked for financial sanctions. The system does not allow you to use the vendor for a manual payment worksheet. |
|
Express Payment Vendor's initial financial sanctions status is Valid or Cleared. |
Upon creating the express payment. |
Valid or Review |
|
|
Express Payment Vendor's initial financial sanctions status is Review or Blocked. |
None. |
Review or Blocked |
The system displays an error message that the vendor is under review or blocked for financial sanctions. The system does not create the express payment. Note. The Express Payment link is not available on the Voucher component if the vendor's financial sanctions status is Review or Blocked. |
|
Pay Cycle Vendor's initial financial sanctions status is Valid or Cleared. |
During the selection process. |
Valid or Review |
|
|
Pay Cycle Vendor's initial financial sanctions status is Review or Blocked. |
None. |
Review or Blocked |
The system does not select the vendor's vouchers for payment. |
Note. You can routinely validate your vendors using the Financial Sanctions Validation process.
See Running the Financial Sanctions Validation Process.
Financial Sanctions Validation Enabled at the Bank Level
How the system validates your vendors is dependant upon how you set up financial sanctions validation options. For this table, the system validates:
During the pay cycle selection process if the Financial Sanctions list edit field is selected on the Payment Selection Criteria - Preferences page.
As otherwise noted in the table.
Note. For this table, the assumption is that if the vendor's initial financial sanctions status is Cleared, the days before the next validation have expired and the Skip future validation field is not selected on the Financial Sanctions Status collapsible region on the Identifying Information page.
This table represents financial sanctions statuses and transaction actions when you enable financial sanctions at the bank level:
|
Source |
System Validation |
Financial Sanctions Status After Validation |
Action |
|
Vendor Information |
None. |
Valid, Cleared, Review, or Blocked |
The system saves the vendor. Note. When you create a new vendor, the system initially sets the financial sanctions status to Valid. |
|
Regular Entry Vouchers - all voucher styles, except single payment voucher. Vendor's initial financial sanctions status is Valid or Cleared. |
At save only if you specify a bank for the remit vendor and the bank requires financial sanctions validation. |
Valid or Review |
|
|
Regular Entry Vouchers - all voucher styles, except single payment voucher. Vendor's initial financial sanctions status is Review or Blocked. |
None. |
Review or Blocked |
The system displays a warning message that the vendor is under review or blocked for financial sanctions. The system saves the voucher. |
|
Regular Entry Vouchers - single payment voucher. There is no initial financial sanctions status since you are using a single payment vendor. |
At save only if you specify a bank for the remit vendor and the bank requires financial sanctions validation. |
Valid or Review Note. The system does not update the single payment vendor's financial sanctions status on the Vendor Information component, because it is only a template for single payment vendors. |
|
|
Quick Invoice and Summary Invoice Entry Vendor's initial financial sanctions status is Valid, Cleared, Review, or Blocked |
None. |
Valid, Cleared, Review, or Blocked |
The system saves the voucher. |
|
Recording a manual payment using the Voucher component. Vendor's initial financial sanctions status is Valid or Cleared. |
At save only if you specify a bank for the remit vendor and the bank requires financial sanctions validation. |
Valid or Review |
|
|
Recording a manual payment using the Voucher component. Vendor's initial financial sanctions status is Review or Blocked. |
None. |
Review or Blocked |
The system displays an error message that the vendor is under review or blocked for financial sanctions. The system does not allow you to select Record as the payment action. |
|
Manual Payment and Manual Draft Worksheet Vendor's initial financial sanctions status is Valid or Cleared. |
Upon building a worksheet only if the remit vendor's bank requires financial sanctions validation. |
Valid or Review |
|
|
Manual Payment and Manual Draft Worksheet Vendor's initial financial sanctions status is Review or Blocked. |
None. |
Review or Blocked |
The system displays an error message that the vendor is under review or blocked for financial sanctions. The system does not allow you to use the vendor for a manual payment worksheet. |
|
Express Payments Vendor's initial financial sanctions status is Valid or Cleared. |
Upon creating the express payment only if the remit vendor's bank requires financial sanctions validation. |
Valid or Review |
|
|
Express Payments Vendor's initial financial sanctions status is Review or Blocked. |
None. |
Review or Blocked |
The system displays an error message that the vendor is under review or blocked for financial sanctions. The system does not create the express payment. Note. The Express Payment link is not available on the Voucher component if the vendor's financial sanctions status is Review or Blocked. |
|
Pay Cycle Vendor's initial financial sanctions status is Valid or Cleared. |
During the selection process for remit vendors whose banks require financial sanctions validation. |
Valid or Review |
|
|
Pay Cycle Vendor's initial financial sanctions status is Review or Blocked. |
None. |
Review or Blocked |
The system does not select the vendor's vouchers for payment. |
Note. You can routinely validate your vendors using the Financial Sanctions Validation process.
See Running the Financial Sanctions Validation Process.

Examples of Financial Sanctions Validations
This tables represents transaction scenarios and expected results for financial sanctions validation enabled at the installation level and at the bank level:
|
Source |
Financial Sanctions Enabled |
Scenario |
Expected Results |
|
Vendor Information |
Installation |
The vendor name 1 is a match on the financial sanctions list. |
The system updates the vendor's financial sanctions status to Review. |
|
Vendor Information |
Installation |
The vendor name 2 is a match on the financial sanctions list. |
The system updates the vendor's financial sanctions status to Review. |
|
Vendor Information |
Installation |
The vendor's address 1 is a match on the financial sanctions list. |
The system updates the vendor's financial sanctions status to Review. |
|
Vendor Information |
Installation |
The vendor's country is a match on the financial sanctions list. |
|
|
Vendor Information |
Installation |
The payment alternate name 2 is a match on the financial sanctions list. |
The system updates the vendor's financial sanctions status to Review. |
|
Vendor Information |
Installation |
The withholding alternate name 1 is a match on the financial sanctions list. |
The system updates the vendor's financial sanctions status to Review. |
|
Regular Entry Vouchers - all voucher styles, except single payment voucher. |
Installation |
Enter a regular voucher. The vendor initially has a financial sanctions status of Valid, but during financial sanctions validation, the system identifies the vendor as a match on the financial sanctions list. |
|
|
Regular Entry Vouchers - all voucher styles, except single payment voucher. |
Bank |
Enter a regular voucher. Do not specify a bank for the remit vendor. |
The system saves the voucher, with no validation of the vendor. |
|
Regular Entry Vouchers - single payment voucher. |
Bank |
Create a single payment voucher for a single payment vendor whose bank requires financial sanctions validation. The vendor is a match on the financial sanctions list. |
|
|
Quick Invoice and Summary Invoice Entry |
Installation |
Enter a quick invoice with a valid vendor. Run the Voucher Build process. Access the voucher and change the remit vendor to a vendor with financial sanctions status of Review. Save the voucher. |
|
|
Manual Payment and Manual Draft Worksheet. |
Installation |
The vendor initially has a financial sanctions status of Valid. Enter a voucher and create a manual draft payment. When you attempt to build the worksheet, the system identifies the vendor as a match on the financial sanctions list. |
|
|
Pay Cycle |
Installation |
The vendor initially has a financial sanctions status of Valid. Create a voucher with two schedule payments. Change the second schedule payment remit vendor to a different vendor. Save the voucher. Manually change the financial sanctions status of the second remit vendor to Review. Run a pay cycle that includes both schedule payments. |
|
|
Pay Cycle |
Bank |
Specify USBNK as requiring financial sanctions validation. Enter two vouchers for Vendor 1. Specify USBNK as the bank for the first voucher. Specify TRBNK as the bank for the second voucher. Manually change the financial sanctions status for Vendor 1 to Review. Run a pay cycle that includes both vouchers. |
|
PrerequisitesBefore you enter vendors in the system, you must:
(Optional) Set financial sanctions options using the Installation Options component (INSTALLATION).
Establish the vendor set controls by setID on the Vendor Set Control page, where you define whether to use autonumbering, whether to display withholding or value-added tax (VAT) information, and whether electronic funds transfer (EFT) or automated clearing house (ACH) prenotes should be generated for vendors who request that payment method.
You can also specify the number of wait days for EFT or ACH prenote autoconfirmation and a default country for the set of vendors.
Define vendor approvers using the User Preferences component (OPR_DEFAULT).
Define ship-to-locations.
(Optional) Define pay group codes.
(Optional) Set up withholding (for withholding-applicable vendors only)
(Optional) Set up tax information.
(Optional) Set up bank accounts (for vendors who can be paid by electronic funds transfer).
(Optional) Define government certifications.
(Optional) Set up matching options.
(Optional) Set up the accounting entry template.
See Also
Setting Financial Sanctions Options
Defining Vendor Pay Group Codes
Processing Withholding in PeopleSoft Payables
Setting Up Sales and Use Taxes and Value-Added Taxes (VAT)
Processing Value Added Tax (VAT) in PeopleSoft Payables
(USA) Entering Vendor Government Certifications
Establishing Matching and Document Association Options
Creating Accounting Entry Templates
Common Elements Used in This Chapter|
SetID |
Displays the setID that you selected for a vendor. |
|
Vendor |
Displays the vendor ID for a vendor. |
|
Location |
Displays the location for a vendor. A vendor location is not a physical address. It is a default set of rules, or attributes, that define how you conduct business with a particular vendor. |
Entering Vendor Identifying InformationTo enter vendor identifying information, use the Vendor Information component (VNDR_ID) and the Vendor User component (VENDOR_USER).
Use the VNDR_ID_EXCEL component interface to load data into the tables for this component.
Note. There is another Vendor Information component interface (VNDR_ID) used by the Vendor Enterprise Integration Point (EIP) for loading vendors into the PeopleSoft Payables and PeopleSoft Purchasing vendor tables. You can use the Vendor EIP to import vendor information from PeopleSoft Payroll, PeopleSoft Student Administration, and external systems using XML messaging and to publish vendor information to these PeopleSoft and external systems. You can also use the VNDR_IMPORT application engine process to import vendors from a flat file into the PeopleSoft Payables and PeopleSoft Purchasing vendor tables. These import processes are described in another chapter.
This section discusses how to:
Add new vendors.
Enter identifying information.
Specify VAT registration details.
See Also

Pages Used to Enter Vendor Identifying Information

Adding New VendorsWhen you add a new vendor, the system prompts you to enter a vendor ID, which is the primary key to the vendor tables; the vendor ID is a unique identifier that you can use to locate specific vendor information. Depending on how you set up your autonumbering defaults on the Vendor Set Control page, you enter either your own unique vendor ID or let the system assign one for you. Each vendor belonging to a setID must have a unique number for its vendor ID. If you have enabled autonumbering, the vendor ID appears as NEXT on the search page. The system assigns a sequential ID number after you enter the vendor information and save the page.
When you are adding a new vendor to PeopleSoft Payables, you must specify information for these fields:
|
SetID |
Select a setID, or click the drill-down button to look up a setID. |
|
Vendor ID |
If you have elected to have the system assign vendor IDs, Next appears by default in this field; otherwise, enter a vendor ID in this field. |
|
Select a persistence level for this vendor. Values are: One Time, Permanent, Regular, and Single Payment Vendor. Note. If you specify a persistence level of Single Payment Vendor when you add a new vendor, the first page in the Vendor Information component that you enter is the Single Payment Vendor
page. |
|
|
When adding a vendor, click to check for duplicate vendors. Note. You must enter duplicate vendor checking options on the Vendor Set Control page to enable duplicate vendor checking. If you also select the Check for duplicates at save option on the Vendor Set Control page, then the system automatically checks for duplicates when you save the vendor. Use the Check for Duplicates button when you want to check for duplicates before you save the vendor. |
|
|
Financial Sanctions edit |
Click to validate the vendor against financial sanctions lists (for example, the SDN list). This button only appears if financial sanctions is enabled at the installation level, and the SDN Validation at save check box is not selected on the Vendor Set Control page. Also, this button only appears for vendors with a financial sanctions status of Cleared or Valid. |
See Also
Defining Vendor Control Parameters

Entering Identifying InformationAccess the Identifying Information page.
When you are adding or modifying a vendor, you can validate the vendor against a financial sanctions list on a real-time basis. The Financial Sanctions edit button only appears if financial sanctions is enabled at the installation level, the SDN Validation at save check box is not selected on the Vendor Set Control page, and the vendor has a financial sanctions status of Cleared or Valid.
|
Vendor Short Name |
Provides an alternate search key to access vendor data. The system enables you to assign the same vendor short name to multiple vendors, and it makes the short name unique by adding a numeric value to the end. For example, if you enter the vendor short name SMITH, when you save, the system makes the short name SMITH-001. If you ever have another vendor for whom you want to use SMITH as the short name, the system enters SMITH-002, and so on. |
|
Vendor Name 1 and Vendor Name 2 |
Enter the vendor's name. There are two lines for the vendor name (vendor name 1 and vendor name 2), in case you're dealing with divisions, subsidiaries, or other complex organization entities that require detailed identification. |
|
If you enabled alternate characters in your user preferences and want to enter alternate characters for the vendor, click the Alternate Name button next to either of the vendor name fields to enter or display alternate characters on the page that appears. Note. This button appears on the page only if you have enabled the option on the User Preferences - Overall Preferences page. |
|
|
Status |
Displays the vendor's status. You can change the status if you have vendor processing authority defined on the Procurement - Vendor Processing Authority page. Values are: Approved: If you have authority to approve vendors, the system automatically assigns a status of Approved to the vendor. The system does not recognize a vendor as approved unless an authorized payables or purchasing user enters or approves it. Inactive: If you have the authority to inactivate vendors you can select this option. Users cannot enter new vouchers for this vendor. To Archive: If you have the authority to inactivate vendors you can select this options. Users cannot enter new vouchers for this vendor; the vendor is purged from the system. Note. Since archiving a vendor is similar to inactivating a vendor—users cannot enter new vouchers for this vendor—you must have the authority to inactivate vendors to set the status to To Archive. Unapproved: If you do not have the authority to approve vendors, another user needs to approve the vendor before users can enter vouchers into the system for this vendor. |
|
Classification |
Select the vendor's classification. Values are: Attorney: Indicates that the vendor is an attorney. Employee: Assign this classification to vendors only if they are company personnel. HCM (human capital management): Indicates that the vendor is a third-party vendor from the PeopleSoft Enterprise Human Capital Management (HCM) system, such as an insurance carrier or taxing authority. Selecting this value activates the HCM Class field. Supplier: Most vendors are suppliers. |
|
HCM Class |
Select a human resources class. This field is available for entry only if you select HCM in the Classification field. If you use HCM in conjunction with PeopleSoft Payables, select one of the following values to define HCM vendors. Most of these classifications define third-party vendors who need to be paid the amounts that were deducted from employee paychecks in the HCM software (benefits and payroll). Deduction amounts from these systems, consisting of both employee and employer contributions for third parties, are paid through accounts payable as standard vendor vouchers. Garn Pay (garnishment payee): Indicates that the vendor is a garnishment payee—that is, the recipient of garnishments such as child support or alimony payments. Gen Deduct (general deductions): Indicates that the vendor receives general deductions such as union dues, health club dues, stock purchase contributions, credit union deposits, and so on. Gen Prov (general provider): Indicates that the vendor is a general provider. Ins Prov (insurance provider): Indicates that the vendor is an industrial insurance board provider. Nat'l Prov (national provider): Indicates that the vendor is a national health service provider. Part Prov (partner provider): Indicates that the vendor is an implementation partner provider. Tax Col (tax collector): Indicates that the vendor is a tax collector. |
|
Persistence |
Select the vendor's persistence. Values are: One-Time: Select for vendors you know you will use only once. You can enter only one voucher for this vendor, after which the vendor status changes to Inactive automatically. Note. A one-time vendor is different from a single payment vendor in that a one-time vendor adds rows to the vendor tables. A single payment vendor does not affect vendor tables and is used as the default master vendor for single payment vouchers. Permanent: Select for vendors you know your organization will always use, even if not on a frequent basis. You can create an unlimited number of vouchers for this vendor. The vendor is not purged from the system unless you specifically request that they be archived in a vendor archive request. See Archiving Data. Regular: Select for a vendor only if you don't mind that it is removed from the system once activity for the vendor stops for a designated period. You can create an unlimited number of vouchers for this vendor. However, if there is no activity for the vendor by the as of date in a vendor archive request, the vendor is purged from the system. Note. If you select Single Payment Vendor as the persistence when adding a vendor, the system opens the Single Payment Vendor page, on which you can set up the vendor options that you want to appear by default on single payment vouchers. |
|
Select when entering VAT-applicable vendors, to activate the Registration, VAT Default, and VAT Service Treatment Setup links. This check box appears only if you selected the Display VAT Flag check box on the Vendor Set Control page. |
|
|
Registration |
For VAT-applicable vendors, click to open the VAT Registration Details page, on which you can enter VAT registration information for the vendor. |
|
VAT Default |
For VAT-applicable vendors, click to open the VAT Defaults Setup component to review and, as applicable, enter VAT settings for the vendor. Note. You must save the vendor before you can access the VAT Defaults Setup component for the vendor. See Processing Value Added Tax (VAT) in PeopleSoft Payables. |
|
VAT Service Treatment Setup |
If you are using services VAT treatment, click to open the Services VAT Treatment Drivers Setup component, to review and, as applicable, enter services VAT treatment settings for the vendor. Note. You must save the vendor before you can access the Services VAT Treatment Drivers Setup component for the vendor. |
|
When entering withholding or 1099 vendors, select to enable withholding for the vendor. You specify withholding options on the Withholding Vendor Information page. Note. While the Withholding option and the Withholding Vendor Information page are available to you to make updates after you have defined your vendors, the most efficient way to handle withholding vendors is to make sure that you mark them as withholding when you first enter them. If you do, all vouchers that you enter for withholding vendors are automatically flagged for withholding reporting as you enter them into the system. |
|
|
Open For Ordering |
Select to certify the vendor for purchasing goods and services. If this check box is clear, you cannot enter purchase orders (POs) for this vendor in PeopleSoft Purchasing. |
|
Corporate Vendor and Corporate Vendor ID |
Select to associate the vendor that you are creating with a corporate vendor. Select a corporate vendor ID. |
|
InterUnit Vendor and InterUnit Vendor ID |
Select to identify this vendor as an interunit vendor. Specify the business unit that represents this vendor and select an interunit vendor ID. See Using Interunit and Intraunit Accounting and ChartField Inheritance. |
Create Bill-To Customer
|
Create Bill To Customer |
Select this check box if you want the system to automatically create a bill to customer upon saving the vendor. The bill to customer is created with default information. To view the bill to customer that was created use the Additional ID Numbers section of this page. The default value is defined on the Installation Options - Purchasing page. |
|
Support Team Code |
Select a support team for this bill to customer. |
|
Collector |
Select a collector for this bill to customer. |
|
Credit Analyst |
Select a credit analyst for this bill to customer. |
Note. After the bill to customer is successfully created the Create Bill-To Customer group box will no longer appear on the page. To modify the bill to customer, use the Bill To Customer Details link under the Additional ID Numbers section of this page.
Additional ID Numbers
Enter information-only additional identifiers for the vendor in the Additional ID Numbers collapsible region. The data here is not used for processing, but may be required for reporting purposes.
|
Customer ID |
If this vendor is also a customer, enter the valid receivables ID. If you automatically create a bill to customer from this page, this field displays the bill to customer that the system automatically created. |
|
Bill To Customer Details |
Click this link to access the General Information component for this bill to customer. Use this component to complete the definition of the bill to customer. |
|
Our Customer Number |
Enter the number by which your vendor identifies you as the customer. |
|
Type |
Associate the vendor with a reporting entity by selecting the type of number that you are adding. PeopleSoft delivers some ID numbers with the system, but you can also add your own. Examples of the types of ID numbers that you might want to add for the vendors include: ACN: company number - Australia. CCM: municipal registration number - Brazil. CGC: company tax registration number - Brazil. CPF: Ind tax registration number - Brazil. DB: DUNS Number (With Edit) DNS: DUNS number (No Edit). DP4: DUNS + 4 Suffix. FIC: fiscal ID - company - Italy FII: fiscal ID - indiv - Italy GLN: global location number. IE: state registration number - Brazil. NIC: NIC number - France. NIF: fiscal ID number - Spain. SRN: SIREN number - France. SRT: SIRET number - France. TIN: tax identification number. W2: W2 identification number. Note. PeopleSoft recommends you inactivate the type fields that you are not using. This will assist in preventing the wrong selections from being made. |
|
ID Number |
Enter the ID number provided by the reporting entity for the vendor. Depending on the type of number that you select, different fields are available for entry. If you select a DUNS Number (With Edit) number, for example, you activate the SetID and DUNS Number fields. If you select DUNS Number (No Edit) number you activate the ID Number field and the Credit File check box. If you select DUNS + 4 Suffix number you activate the ID Number field only. In the ID Number field enter the 4 digit suffix. If you enter another type of number, you activate the ID Number field. |
|
Credit File |
Select this check box if a D & B credit file exists. This check box is only available if you select a type of DNS (DUNS number (No Edit). |
Enter duplicate invoice checking parameters in the Duplicate Invoice Settings collapsible region.
The options in the Duplicate Invoice Settings region are the same as those defined in the Payables Options component (BU_CTLB). In the Payables Options component, you define these options for the business units sharing a setID; here, you define them for the vendor.
See Defining Voucher Error-Handling Options.
(USA) Specifying Government Classifications
Enter government classifications required for reporting by some U.S. organizations in the Government Classifications collapsible region.
In the U.S., companies report information about the classification of vendors with whom they do business to the government; they are also sometimes required to report similar information to their customers. Vendors receive certain classifications of certification—for example, Small Business - Hispanic Woman Owned—from various government sources.
Note. You must define government sources and classifications on the Government Certifications - Sources page and the Government Certifications - Classifications page before you can select them at the vendor level.
|
EEO Certification Date (equal employment opportunity certification date) |
Enter the vendor's EEO certification date. |
|
HUB Zone (historically underutilized business zone) |
Select if the vendor qualifies for this classification. The HUBzone Empowerment Contracting program provides federal contracting opportunities for qualified small businesses located in distressed areas. Fostering the growth of these federal contractors as viable businesses, for the long term, helps to empower communities, create jobs, and attract private investment. HUB Zone qualifications can give vendors preferential treatment when procurement contracts are awarded. Governmental agencies have a goal of awarding contracts to HUB-Zone-qualified vendors based on certain percentages. Customers might use this field for reporting compliance in awarding business to HUB Zone businesses. |
|
Source |
Enter the vendor's certification source. Each vendor can have multiple sources, and each source can have more than one effective-dated record that captures the certification number, begin date, expiration date, and government classification of the vendor's government certifications. |
|
Cert Nbr (certificate number) |
Enter the number of the certificate that your vendor received from this source, verifying that the vendor is qualified for this government classification. |
|
Begin Dt (begin date) and Expire Dt (expiration date) |
Enter the start date and expiration date for the certificate. |
|
Gov Class (government classification) |
Enter the type of government classification for which your vendor qualifies. |
See (USA) Entering Vendor Government Certifications.
Standard Industry Codes (Standard Industry Codes)
Enter standard industry classification (SIC) codes required for reporting by some governments in the Standard Industry Codes collapsible region.
Depending on your organization's reporting requirements, you can apply SIC codes here for the vendor or on the Vendor Information - Location page for a vendor location. The information that you enter for the vendor location is informational only. The data is not used elsewhere in the system. The information that you enter for the vendor, however, is used for U.S. government compliance reporting. If you are not doing government reporting, you may choose to define these numbers at the vendor location only.
You can supply multiple types of industry codes for the same vendor. For example, a standard USA SIC code and a North American Industrial Classification System (NAICS) code can be defined for the same vendor. You can also supply multiple SIC codes for the same SIC type.
Note. The fields in the Standard Industry Codes collapsible region support the U.S. Government reporting requirements.
|
SIC Type (standard industrial classification type) |
Select the appropriate type for the vendor. PeopleSoft provides you with the standard hierarchy of these codes from Australia, Canada, Germany, France, the U.K., and the U.S., and you can also add your own. Examples of SIC types that you might select include: AUS: Australia - New Zealand SIC code. CAN: Canadian NAICS codes. GER: German SIC codes. NAF: French SIC codes. SIC: U.S. SIC codes. UK: U.K. 92 SIC codes. USA: U.S. - NAICS codes. |
|
SIC Code |
In accordance with the SIC type that you select, the system provides an appropriate list of SIC codes. Select a code for the vendor. Based on the SIC information that you select, the system populates the Parent SIC Code field and the Description field. |
See Defining SIC Codes.
(USA) Additional Reporting Elements
Enter vendor information required for Federal Procurement Data Systems reporting in the Additional Reporting Elements collapsible region.
|
Sm Disadvantaged Business Prog (small disadvantaged business program) |
Select a small disadvantaged business program. A Small Disadvantage Business (SDB) program provides business development and federal contracting opportunities for small disadvantaged businesses that would not otherwise qualify for such programs. An SDB enables small businesses to compete in the federal contracting arena and helps expose them to a wider range of subcontracting opportunities that are typically available for large firms only. Programs of this nature are intended to help federal agencies achieve the government-wide goal of 5 percent SDB participation in prime contracting. |
|
Veteran-Owned Small Business |
Select a veteran-owned small business program. The veteran-owned small business program provides veteran-owned small businesses maximum practical opportunity to participate in the performance of contracts and subcontracts awarded by any federal agency. |
|
HUBZone Program (historically underutilized business zone program) |
Select a HUB Zone program. The HUBZone Empowerment Contracting program provides federal contracting opportunities for qualified small businesses located in distressed areas. |
|
Emerging Small Business |
Select if the vendor qualifies as an emerging small business. |
|
Size of Small Business |
If you selected the Emerging Small Business check box, select the applicable business size for this small business from the available options. |
|
Women-Owned Business |
Select if this vendor qualifies as a women-owned business. |
Update the vendor financial sanctions status in the Financial Sanctions Status collapsible region.
The Financial Sanctions Status collapsible region appears on the Identifying Information page if you have enabled financial sanctions validation for Payables and eSettlements on the Financial Sanctions Options page of the Installation Options component.
|
Financial Sanctions Status |
Displays all vendors initially as Valid. The system updates the status every time it validates the vendor, whether it is at the vendor level, the voucher level, or the payment level. How the system processes vendors, vouchers, and payments depend on the financial sanctions status of the vendor. Options include: Blocked: You manually set the status to Blocked when you confirm the vendor is an actual match to a financial sanctions list. Cleared: You manually set the status to Cleared when you determine the vendor is no longer requiring review or it is no longer requiring to be blocked. Note. You must enter a number in the Days before next validation field or select the Skip future validation check box so the system knows when to perform the next validation on this vendor. Review: The system sets this status when it finds a potential match on a financial sanctions list. You cannot manually set this status. Valid: The system sets this status initially or when it does not find a potential match on a financial sanctions list. You can also manually set this status from a Cleared or Blocked status if you determine the vendor to be valid. However, you cannot set this status from a Review status. |
|
Sanctions Status Date |
Displays the date when a user updates the financial sanctions status manually or initiates the validation process. |
|
Days before next validation |
Enter a number of days before the system validates the vendor. This field is only available if the financial sanctions status is Cleared. The maximum number of days you can enter is 999. Note. You must either enter a number greater than 0 in this field or select the Skip future validation check box if the financial sanctions status is Cleared. |
|
Skip future validation |
Select to skip future validation for this vendor. This field is only available if the financial sanctions status is Cleared. |
|
Sanctions Update User Id |
Displays the user ID of the person either manually updating the Financial Sanctions Status field or initiating the validation process. |
See Understanding Financial Sanctions Validation.

Specifying VAT Registration DetailsAccess the VAT Registration Details page.
|
Country |
Select the country, or countries, with which this vendor is registered to do business. The country or countries must be defined on the VAT Country Definition page as part of VAT setup before you can select them on the VAT Registration Details page. |
|
VAT Registration ID |
Enter the vendor's VAT registration ID for the country. It is not necessary to enter a VAT registration ID, but if you do, the system validates it against the algorithm for the country and issues a warning message if the number that you enter is not in the valid format for this country. Note. To ensure that no duplicate VAT registration IDs are entered into the system, the system checks for duplicate VAT registration IDs. An invalid VAT registration ID warning message appears if you enter a duplicate ID for the same country. |
|
Home |
Select to designate a country as the home country. This field is for your information only. Vendors may also be registered to collect VAT in countries other than their home country. If this is the case, you must insert a row and enter the country code for each of these countries. |
See Also
Entering Vendor AddressesThis section discusses how to:
Specify vendor addresses.
Search for vendor addresses.

Pages Used to Enter Vendor Addresses
|
Page Name |
Object Name |
Navigation |
Usage |
|
VNDR_ADDRESS |
Vendors, Vendor Information, Add/Update, Vendor, Address |
Specify one or more addresses for the vendor. You can enter multiple addresses for the different sites that a vendor might have. |
|
|
VNDR_ADDRSRCH_SBP |
Click the Vendor Address Search link on the Vendor Information - Address page. |
Search for a specific vendor address to update. |

Specifying Vendor AddressesAccess the Vendor Information - Address page.
|
Vendor Address Search |
Click this link to access the Vendor Address Search page. Use this page to search for vendor addresses for this vendor. When you select an address on the Vendor Address Search page and click the OK button the address selected will appear in the Vendor Address group box on this page. This functionality enables you to quickly retrieve a particular vendor address without having to scroll through all of the vendor addresses. |
Vendor Address
|
Address ID |
Displays the system identifier for this address. |
Details
|
Country |
Select the vendor's country. Once you select a country, the appropriate address form appears. Depending on the country that you select, the form of the address field varies. Enter all fields that are necessary for the country that you select. |
|
Email ID |
Enter the vendor's email address. This is the address that the Email application engine process (PO_PO_EMAIL) uses when you select the dispatch method of email in PeopleSoft Purchasing. Multiple email addresses can be entered in the Email ID field, but they must be separated by semicolons. |
|
Select a geocode. This value is used by third-party tax applications to link a vendor address to tax calculation algorithms. If no geocode has been selected, this field displays a lookup link. Click the geocode value or lookup link to access the Tax GeoCode Selection page, where you select a geocode value for the vendor address. This field appears only if you have installed and enabled a third-party tax application for use with the PeopleSoft procurement applications. You must select a geocode for each vendor address, to integrate properly with your third-party tax application. If you select the wrong geocode for the vendor address, an error message is issued by the third-party application. Troubleshoot the error using the documentation provided by the third-party tax application provider. |
Note. If you are adding more than one current address for this vendor (for example, the vendor has multiple sites), click the add button (+) in the Vendor Address group box to add a new row. To update address information for the vendor, click the add button (+) in the Details group box to add a new row. Because vendor information is effective-dated, you can insert new rows to reflect changes in address before the change goes into effect, so that you don't forget to update this information later. To correct an erroneous address, enter the correct address in place of the incorrect one, and save your changes.
Payment/Withholding Alt Names
Use the Payment/Withholding Alt Names (payment and withholding alternate names) section to specify alternate names for the vendor that can be used for payment and withholding purposes. When the system generates payments for the location that uses this address, it uses the alternate name information on the payment forms. Likewise, if you specify an alternate withholding name, the system uses this name on withholding reports instead of the name that you specified on the Identifying Information page.
This function is useful if a vendor wants to conduct business under another name. For example, Alvarez Consulting may be the vendor, but may want to receive payments or report withholdings under the name of Jose Alvarez.
|
Payment Alternate name |
Enter any alternate names for the vendor to be used on payment forms. |
|
Withholding Alternate name |
Enter any alternate names for the vendor to be used on withholding reports. |
Phone Information
Use this group box to enter phone information for the vendor.
|
Type |
Select the type of phone number that you are adding (cellular, business, fax, home, pager, and so on). |
|
Prefix, Telephone, and Extension |
Enter the prefix, number, and any extension for the phone number that you are adding. Note. You must enter a phone number in the following format: nnn/nnn-nnnn. |

Searching for Vendor AddressesAccess the Vendor Address Search page.
|
Address, City, and Postal |
Select an operand for these fields and the actual partial or full value. You can search for a partial address value. Operands are:
|
|
Country |
Select a country for the vendor address search. |
|
State |
Select a state for the vendor address search. Note. Country must be selected first before you select the state. |
|
Search |
When you click this button the system displays in the Search Results group box all of the addresses that match the search criteria. Select the address you want to work with and click the OK button. When you click the OK button the address you select will appear on the Vendor Information - Address page. Note. To view all available addresses just click the Search button without specifying any search criteria. |
Entering Vendor Contact InformationThis section discusses how to enter vendor contact information.

Page Used to Enter Vendor Contact Information
|
Page Name |
Object Name |
Navigation |
Usage |
|
VNDR_CNTCT |
|
Enter information about the people whom you contact on a regular basis, so that you can easily determine whom to contact if you have questions and can discern why a contact might want to talk to you, before you return the contact's call. |

Entering Contact InformationAccess the Vendor Information - Contacts page.
Vendor Contact
|
Contact ID |
Displays the contact ID number. When you add a new vendor contact, the system automatically increments the vendor contact's number in this field. |
Details
|
Type |
Select a type (such as Management or Sales) to define the contact's role. |
|
Address |
Select an address for the contact from one of the addresses that you entered on the Vendor Information - Address page. This enables you to associate different addresses with each contact. After you select an address for the contact, the system displays the associated phone numbers for that address in the Phone Information group box. The system will copy over all of the address phone numbers when there is no existing phone number defined for the contact. If there are existing phone numbers for the contact, the system will prompt you to confirm if you want to override the existing entries and copy the new address phone numbers into this contact phone list. |
|
Internet |
Enter a URL for the contact's website. Click the View Internet Address link to open a new browser window showing the website. |
|
Email ID |
Enter the contact's email address. Multiple email addresses can be entered in this field, but they must be separated by semicolons. |
Defining Vendor LocationsThis section discusses how to:
Enter high-level information for vendor locations.
Enter high-level payables options.
Specify additional payables options.
Define matching and approval options.
Enter electronic file options.
Define self-billed invoice (SBI) options.
Define vendor bank accounts.
Specify vendor type settings.
(USA) Define HIPAA information.
Specify debit memo options.
Define intermediary bank routings.
Specify high-level procurement processing options.
Specify additional procurement options.
Specify dispatch methods.
Define purchase order acknowledgement (POA) settings.
Establish return to vendor options.
Define procurement card information.
Define sales and use tax options.
Define withholding options.
Note. A vendor location is not a physical address. It is a default set of rules, or attributes, that define how you conduct business with a particular vendor.
See Also

Pages Used to Define Vendor Locations

Entering High-Level Information for Vendor LocationsAccess the Vendor Information - Location page.
If you have more than one location, add additional locations by selecting the add button (+) in the Location scroll area.
Because location information is effective-dated, you can also update information for each location at any time by selecting the add button (+) in the Details scroll area.
Location
|
Location |
Enter an identifier for this location. This field enables you to differentiate vendor locations, if you have more than one. |
|
Default |
Select this check box for the default location. Only one location can be the default location. Information for the default location appears by default on all the vouchers for the vendor, but you can change the location on the voucher when necessary. |
|
RTV Fees |
Click to access the Vendor's RTV Fees page, where you can enter RTV fee information for this vendor. |
Details
|
Payables |
Click to access the Payables Options page, where you can define invoicing and remitting addresses, payment options, matching and approval options, electronic file options, self-billed invoice options, vendor bank account information, vendor type options, and (USA only) HIPAA information. |
|
Procurement |
Click to access the Procurement Options page, where you can define purchasing process information and return to vendor options. |
|
Sales/Use Tax |
Click to access the Tax Options page, where you can define SUT options for the vendor location. |
|
Global/1099 Withholding, 1099, or Global Withholding |
Click to access the Withholding Vendor Information page, where you can specify withholding options for the vendor location. Note. The label on this link depends on your selection in the Display Withholding Option field on the Vendor Set Control page. |
Enter additional identifiers for the vendor location in the Additional ID Numbers collapsible region.
These fields are the same as those found on the Identifying Information page. Enter ID numbers here to override those entered for on the Identifying Information page for the vendor header.
See Entering Vendor Identifying Information.
Comments
Enter any comments you have about the vendor in the Comments collapsible region.
Internet Address
Enter URLs and descriptions for the vendor's websites. Click the Open URL link to open a URL in your browser.
Enter VAT options for VAT-applicable vendor locations in the VAT collapsible region.
VAT options for the vendor location override those for the vendor.
|
VAT Default |
Click to open the VAT Defaults Setup page, to review and, as applicable, enter VAT settings for the vendor location. |
|
VAT Service Treatment Setup |
If you are using services VAT treatment, click to open the Services VAT Treatment Defaults Setup page, to review and, as applicable, enter services VAT treatment settings for the vendor location. |
|
Physical Nature |
If applicable, you can select the default physical nature for VAT transactions with this vendor location. Options are: Intangible/Services or Physical Goods. |
|
Where Service Performed |
For services, you can specify for this vendor location the default location for where a service is most often performed—that is, the place at which the VAT liability is incurred. Options are: Buyer's Location, Ship From Location, Ship To Location, or Supplier's Location. |
|
Use VAT Suspension |
Select to indicate whether the vendor has been selected as a vendor who suspends VAT on the purchase. You establish VAT suspension on the VAT Country page, but you can override the default value here at the vendor location level. VAT suspension is a limited form of VAT exemption that is applicable in only a few countries, such as France and Italy. The VAT Suspension check box may be selected regardless of whether the country associated with the vendor location is a VAT country, or whether that country is flagged as using VAT suspension. |
See Also
Processing Value Added Tax (VAT) in PeopleSoft Payables

Entering High-Level Payables OptionsAccess the Vendor Information - Payables Options page.
Note. Only fields visible when the collapsible regions are collapsed are documented in this section. Each collapsible region on this page is documented in a separate section of this chapter.
Note on Addresses and Effective Dating
The effective date of an address entered on the Vendor Information - Address page can have an impact on its availability for input on the Vendor Information - Payables Options page. Here are the factors that determine the availability or validity of an address:
The currently active row for a vendor location must have a currently active address.
The effective date of the address row need not be prior to the effective date of the vendor location, but it must be prior or equal to the system date.
If the vendor location row is future-dated, the address must be effective-dated such that it is active as of the effective date of the vendor location row.
If the vendor location row is a history (past-dated) row, the address must be effective-dated such that it is active at the effective date of the vendor location row.
The addressees in the address field prompt list on this page are not necessarily valid for the location, nor are they necessarily the only addresses valid for the location.
The prompt lists only currently active addresses. Therefore, if you are selecting addresses for history (past-dated) or future-dated rows, the valid address may not appear in the prompt and invalid addresses may appear. You can still enter the valid address even if it does not appear in the prompt.
Also, if you enter an address on the Vendor Information - Address page and do not save the Vendor Information component before proceeding to the Payables Options page, that address does not appear in the address prompt. If that address meets the criteria listed above, however, you can still enter it on the Payables Options page and successfully save the vendor.
You see an error message if you do enter an invalid address for a vendor location for current and future-dated rows. History rows with an invalid address generate a warning, but you can save the vendor
Invoicing
|
Address |
Designate the address from which the vendor location sends invoices. |
|
Search |
Click this link to access the Vendor Address Search page. Using this page you can search for available vendor invoice addresses. |
Remitting
|
Vendor |
Select the vendor to whom you remit payment. You may select the original vendor, but this field gives you the flexibility to remit the payment to another vendor when necessary. |
|
Address and Location |
Select a location and address for remitting payments. |
|
Search |
Click this link to access the Vendor Address Search page. Using this page you can search for available remit to vendor addresses. |

Specifying Additional Payables OptionsUse the Additional Payables Options collapsible region on the Vendor Information - Payables Options page to define payment and draft control options for the vendor location.
Payment Control
|
Pay Group |
Specify a pay group for the vendor location. This enables you to assign vendors to a group and pay them all at once. You can set up different pay cycles for different groups of vendors. |
|
Delay Days |
To define delay days at the vendor location level, select Specify and then enter the number of delay days in the Discount or Net fields. If you enter delay days in the Discount field, the system adds delay days to the discount due date for the scheduled payment during pay cycle processing and uses the resulting date to evaluate whether or not to take the discount. If you enter delay days in the Net field, the system adds those days to the scheduled payment day. If you select Default, the delay days on the voucher will default from the PeopleSoft Payables control hierarchy instead of the vendor location. Select Do Not Use to indicate that no delay days should apply to payments made to this vendor location. |
|
Hold Payment |
Select to have the system automatically place payments on hold. The system does not process the payments until they are taken off hold. Clear the check box to remove a hold on a vendor's payment. |
|
Complex Routing |
This option is for EFT payments only. Select the check box to tell the system to use the complex routing that you already set up on the Intermediary Bank Routings page. Clear the check box to tell the system not to use the complex routing, but the complex routing information that you specified (if any) is not affected by the selection that you make here. |
|
Always take discount |
Select to have the system take discounts even if the voucher is paid after the discount due date. |
|
Separate Payment |
Select to create separate payments for each of the vouchers for the vendor, even if the system processes the payments in the same pay cycle. |
|
Factoring |
Select to make the Remit To field in the Voucher component (VCHR_EXPRESS) not available for entry. The Remit To field in the Voucher component contains the remitting vendor defined previously on the Vendor Information - Location page, and you will not be able to change it if you select this option. For example, you might use this option if payments are to be routed automatically to a bank to which the vendor owes money. See Scheduling and Creating Voucher Payments for Online Vouchers. |
|
Apply Netting |
Select to utilize the PeopleSoft netting capabilities. When this check box is selected, scheduled payments have a Hold status, and the payments are available for the Netting Selection process that is run from PeopleSoft Enterprise Treasury. |
Bank
To define bank and account information at the vendor location level, select Specify in the Bank Options field and then populate the fields in this group box. If you select Default, the bank and account information on the voucher will default from the PeopleSoft Payables control hierarchy instead of the vendor location.
|
Bank |
Select the code for the bank from which you want to make payments for this vendor location. Note. If financial sanctions is enabled at the bank level and you do not specify a bank, no validation is performed at the voucher level. However, the system still validates the vendor at the payment level if the remit vendor's bank requires validation. |
|
Account |
Select the account from which you want to make payments for this vendor location. |
|
Currency |
Select the code for the currency in which you want to pay the vendor when this location is used. You can specify more than one currency for each bank account. There is one primary currency, but you can select which one you want to use on the payment. |
|
Rate Type |
Displays the default exchange rate type for the currency that you selected. |
Draft Processing Control
|
Draft Sight |
To define a draft sight code for the draft at the vendor location level, select Specify, and then populate the draft sight code field. |
|
Draft Rounding |
Select from these options: Do Not Use: Indicates that rounding should not be used for this vendor location. Specify: Select values for the vendor location for the fields in this group box. Use Pay Cycle Default: Draft rounding options for a draft are populated from the pay cycle selection criteria. |
|
Rounding Position |
Indicate the position at which you want to round the draft amount down. For example, if you only want to create drafts that are even thousand dollar amounts, enter 4 to round at the fourth position (2, 000). |
|
Remaining Amount Action |
Specify how you want to handle the remaining amount (that is, the amount that is not paid on the draft when you use rounding). Options are: Alternate Pay Mthd (alternate pay method): Activates the Payment Method field, where you can indicate the format that you want to use to pay the remainder. Do Not Issue Draft: The draft is issued, but the remainder is not paid. |
|
Payment Method |
The system issues the remaining amount on the voucher by using the method that you enter here. Options are:
|
|
Draft Optimize |
This field is used for Japanese stamp tax. Select from these options: Do Not Use: Indicates that draft optimization should not be used for this vendor location. Specify: Select values for the vendor location for the fields in this group box. Use Pay Cycle Default: Draft optimization options for a draft are populated from the pay cycle section criteria. |
|
Max Number of Drafts (maximum number of drafts) |
Indicates the maximum number of drafts that you allow the pay cycle to process. Note. In Japan, you can split the payment into several different drafts to save taxes. |
See Processing Drafts.
Additional Payment Information
|
Payment Method |
To define payment methods at the vendor location level, select Specify, and then select a payment method. The system formats the payment output according to the method that you select. PeopleSoft delivers some payment methods with the system, but you can also add your own. Some delivered methods are:
|
|
Layout Option |
Options include:
|
|
Layout |
Select an applicable layout code. Layout codes indicate whether the system settles them through either the Pay Cycle Manager or Financial Gateway functionality. The system displays codes depending on the bank code, bank account, and payment method defined on the Payments page. When you click Save, the system validates layout codes against those defined at the bank account level. When you select non electronic payment methods (for example, Check), the system disables this field. Note. For federal payments and single payment vouchers, you must select layouts that the system settles through Pay Cycle Manager. These payments cannot be settled through the Financial Gateway functionality. |
|
Handling Options |
To define payment handling at the vendor location level, select Specify, and then populate the handling field. Select a payment handling code (such as high dollar payment or internal distribution) by selecting from the options that are stored in the Payment Handling Codes table. You can associate payment handling codes with a sort sequence for check printing. |
|
Reschedule ID |
Enter the reschedule ID that you apply to this vendor location. Entering an ID enables the vendor location to be processed by split multiple payment terms, which processes vouchers of only those vendor locations with an ID in this field. Note. If you select the Withholding option, split multiple payment terms do not process vouchers of the vendor, even if split condition options are enabled. |
Document Sequencing Type
|
Doc Type (document type) |
Select Specify to override the document sequencing options that default through the control hierarchy and select new ones at the vendor location level. The document type that you select appears by default on any vouchers for this vendor location. |
See Processing Document Sequencing in PeopleSoft Payables.
Holiday Processing Options
|
Holiday Processing |
To establish holiday processing options at the vendor location level, select Specify, and then populate the fields in this group box. |
|
Holiday Options |
In accordance with the arrangements that you have with this vendor location, indicate whether payments made around the time of a holiday are due after or before the holiday, or whether these options are not applicable. |
|
Days |
If payment is due either before or after the holiday, indicate the number of days before or after in this field. |
|
Allow due date in next month |
If the payment is due after the holiday, select the check box to identify whether it is acceptable to pay in the next month. If you select Due After Holiday, but you do not allow the due date to be in the next month, the system calculates a due date before the holiday, when necessary—for example, if the original due date is December 31 and you don't want the payment to be made in the next calendar year. |
Late Charges
|
Late Charges |
To establish late charges at the vendor location level, select Specify, and then populate the fields in this group box. |
|
Late Charge Option |
Select Compute Charges, to have the system calculate late charges, or select Not Applicable. |
|
Late Charge Code |
To compute late charges at this level, set the late charge code default on this page. |
See Calculating Late Interest Charges.
See Also

Defining Matching and Approval OptionsAccess the Matching/Approval Options collapsible region on the Vendor Information - Payables Options page.
Voucher Approval Flag
|
Approval |
Select one of these options: Default: The system applies the voucher approval rule from the control hierarchy. Pre-Appr (pre-approved): Vouchers are automatically approved for this vendor as they are entered into the system. Specify: Activates the Bus Proc (business process) and Rule Set fields so that you can specify voucher approval rules for this vendor location. |
|
Bus Proc (business process) and Rule Set |
Specify the business process and the rule set that control the routing of vouchers for approval to roles in your organization. |
See Managing Vouchers.
Matching specifies whether vouchers for a vendor need to be matched with purchase orders or receivers for approval, and to be paid.
|
Matching Option |
Select Default to accept the default matching option already established in the control hierarchy, or select Specified to override these options and select new ones at the vendor location level. |
|
Matching |
Specify the match control that you want the system to use during the Matching Application Engine process (AP_MATCH). This field is available for entry only if you select Specified in the Matching Option field. You can override the match control on the purchase order or voucher levels. |
|
Receipt Only Match |
Select to enable a receipt to be entered for a vendor without a PO. Receipt-only matching approves vouchers for payment by comparing vouchers to receipts. This option is available only if you have selected the Matching option. |
|
Match Delay Days |
Select Default to accept the default number of match delays days already established in the control hierarchy, or select Specified to override these days and enter new ones at the vendor location level. Note. Match delay days are only applicable to EDI and XML invoices. The system adds the match delay days to the entry date to determine the match due date. The Matching process selects only the vouchers that are ready to be matched as of that date. |
See Running the Matching Process.
ERS Invoice Date
|
Allow ERS (allow Evaluated Receipt Settlement) |
Select to activate ERS for this vendor location. You can not select this check box if you select a matching option of specified and select a matching rule. Note. ERS is processed through the Voucher Build Application Engine process (AP_VCHRBLD) and Voucher component, not during the Matching process. |
|
ERS Invoice Dt (Evaluated Receipt Settlement invoice date) |
Select an option to determines how the invoice date is generated for an ERS voucher. Options include: Default: This value appears by default from the control hierarchy. Frt Trms (freight terms): The system uses freight terms entered on a receipt, or those appearing by default from a PO, to determine the ERS invoice date. Note. If the freight terms on the receipt are FOB ORIGIN, the system uses the ship date as the invoice date. Otherwise the system uses the receipt date. Rcpt Dt (receipt date): The system uses the receipt date as the ERS invoice date. |
|
ERS Tax Type (Evaluated Receipt Settlement tax type) |
Select an option to indicate how tax is calculated for ERS vouchers. Options include: Default: This value appears by default from the control hierarchy. No Taxes: No tax is calculated. Sales Tax: The tax for ERS vouchers is accrued as sales tax. Use Tax: The tax for ERS vouchers is accrued as use tax. Value Added Tax: The tax for ERS vouchers is accrued as VAT. |
|
ERS SUT CD (Evaluated Receipt Settlement sales and use tax code) |
Select one of these options: Default: This value appears by default from the control hierarchy. Specify: Activates the ERS Sales Tax Cd (sales tax code Evaluated Receipt Settlement) field, where you can specify which ERS sales tax code you want to use for this location. |
See ERS Vouchers.

Entering Electronic File OptionsUse the Electronic File Options collapsible region on the Vendor Information - Payables Options page to specify the electronic file setup for this vendor location.
Pre-Notification
|
Prenotification Required |
Select to send a test transaction to the bank for this vendor. The system includes a prenote for this vendor location in the next pay cycle that includes an EFT or ACH payment for this vendor location's default bank account. With the prenotification option selected, you cannot generate an actual EFT or ACH payment for this vendor location until it is marked as Confirmed. Note. If the Prenotification Required check box is selected and the prenote status is New, you cannot save the vendor unless you specify either Electronic Funds Transfer or Automated Clearing House as the payment method on the Additional Payables Options collapsible region on the Vendor Information - Payables Options page. |
|
Confirm |
Click to manually confirm a vendor location for EFT or ACH payment and override any autoconfirmation established in the control hierarchy. |
|
Unconfirm |
If you receive a problem report from your bank saying that the prenote failed, click the Unconfirm button, correct the problem, and then generate another prenote. |
To confirm the vendor location:
Confirm a vendor for EFT or ACH payment by using autoconfirmation.
In the EFT/ACH Prenote Confirmation group box on the Vendor Set Control page, you can specify a number of days to wait (wait days) before the vendor becomes eligible for an EFT or ACH payment. When that number of days passes, the system automatically confirms a vendor for EFT or ACH payment.
Confirm a vendor for EFT or ACH payment manually:
Select the Prenotification Required check box. This sets the Status field to New, and activates the Confirm and Unconfirm buttons.
Click the Confirm button to override the autoconfirmation waiting period.
Click the Unconfirm button for the vendor location to change the prenote status to New and clear the prenote date.
Typically, you create a prenote for a vendor location only once. Subsequent pay cycle runs won't create another prenote for the vendor unless you click the Unconfirm button.
Once the prenote is created, during the next pay cycle that includes EFT or ACH payments for the vendor's bank, the system changes the prenote status to Pending, and populates the prenote Date field with the date on which the prenote was created.
Note. If you reset a pay cycle, the system changes the prenote status back to New.
See Defining Vendor Control Parameters.
Fund Transfer Details
|
Payment Format |
PeopleSoft delivers some payment formats with the system, but you can also add your own. Examples of payment formats that you might select for vendors are:
|
|
Crossed Check |
Select to ensure that the check cannot be endorsed over to another party. |
|
Transaction Handling |
Tells the bank what information to include in the EFT file. Select one of these options: Pay+Advice: Both the actual payment and the advice are transmitted. Prenote: This is a test run to verify that all EFT information is correct before the system sends out an actual payment and advice. Pymt Only: Only the payment is sent. |
|
Domestic Costs |
Depending on the country in which an EFT takes place, there may be costs involved in carrying out such transactions. Indicate who pays the processing costs of the EFT transfer. Select from these options: Payee Acct: The vendor's account is assessed for the charges. Payr/Payee: Costs are shared equally between the payer and the vendor. This selection applies only to domestic costs. Pyr D Acct: Costs are assessed to the payer's domestic account. Payr F Acct: Costs are assessed to the payer's foreign account. |
|
Correspondent's Costs |
If you are using an intermediary bank for the transfer, indicate who is handling these processing costs. Select from these options: Payee Acct: The vendor's account is assessed for the charges. Pyr D Acct: Costs are assessed to the payer's domestic account. Payr F Acct: Costs are assessed to the payer's foreign account. |
|
Bank Check Drawn On |
If it is necessary to generate a check for the EFT transaction, indicate which bank actually writes the check. Select from these options: Payee Bank: The vendor's bank writes the check. Payer Bank: Your bank writes the check. |
|
Check Forwarding |
If there is a need to forward checks, indicate to whom the check should go. Select from these options: Payee: The check should go to the vendor. Payee Bank: The check should go to the vendor's bank. Payer: The check should go to you. Pyr Bank: The check should go to your bank. |
|
Payment Instruction Ref 1 |
Select standard EFT instructions for the transfer. PeopleSoft delivers these instructions with the system. For example, you can select the PHONEBEN instruction if you want the bank to phone the beneficiary. Note. PeopleSoft provides standard EFT instructions as translate values. If you need to add instructions, your system administrator needs to add the translate values. |
|
Payment Instruction Ref 2 |
Add additional EFT handling instructions for the bank. Note. Once you have entered the necessary information, you can have the system process a test transaction to ensure that the information is accurate. |
Bank Charge Options
The bank transfer charge process calculates the charge amount based on the setup information entered here. Use these fields to define the person to whom the bank transfer charge amount is charged.
|
Transfer Cost Code |
Select from these options: Payee: Determine whether the bank transfer charges are calculated by using the Classified Charge Amount table, or a user-specified amount by selecting Table or User in the Bank Charge Source field. Payer: The bank transfer charge process is not activated. The bank transfer charge is not considered during payment processing, and no accounting entry for the bank transfer charge is generated. |
|
Bank Charge source |
Select from these options: Table: The system looks for the amount of charge defined in the table based on the payment condition, and deducts that amount from the payment. The system also creates an accounting entry for this charge at the time of payment posting. User: The system deducts the amount entered in the Amount field. |
Warning! When the bank charge source is User, the bank transfer charge setting is not mandatory because the payment process does not look at the Bank Transfer Charge table. It does, however, use the table to output the difference between the assumable charge calculated from the table and the actual deducted amount at the payment. Thus, for reporting purposes, the Bank Transfer Charge table must exist even though the bank charge source is User; otherwise, the assumable charge amount appears as 0.
(USF) Treasury Payment
Use the fields in this group box to record the necessary data for U.S. Department of Treasury payments made using the Electronic Certification System (ECS) or the Secure Payment System (SPS). This group box applies only if you are a U.S. federal agency.
Note. The U.S. Treasury is phasing out the Electronic Certification System (ECS) and replacing it with the Secure Payment System (SPS). PeopleSoft Payables provides both the ECS and the SPS summary files for payments. You need to determine when your organization begins utilizing the SPS Summary generation based on the timing of the U.S. Treasury turning off the ECS system.
See Creating SPS Payment Summary Files.
|
Treasury Payment |
Select to enable the other fields in the group box. |
|
Ltd Paybility (limited payability) |
Displays an agency-defined payment type value for limited payability. |
|
Enclosure Code |
Identifies the enclosure code associated with a voucher payment for ECS or SPS check payment file creation. |
The following fields are required for ECS or SPS same-day file creation:
|
Type Code |
Identifies the payment type code (for instance, Domestic or Foreign). |
|
Product Code |
Identifies the product code (for instance Foreign Central or Standard Domestic). |
|
ABA Number (American Bankers Association number) |
Displays the beneficiary bank's ABA number. |
|
Depositor's A/c (depositor's account) |
Displays the depositor's account number (when Product Code CTR/ is selected). |
|
RFB Information |
Displays additional reference information for a payment deposit. |
|
Beneficiary Bank Remarks |
Displays relevant information associated with the beneficiary bank deposits. |
|
TIN Code (taxpayer identification number code) |
Identifies the payment indicator value for the vendor used in 1166 Payment File generation. |
|
Vendor Offset Processing |
Select to indicate that the vendor is eligible for Treasury offset processing. |
See Also
Defining External Account Information
Creating ECS Bulk Payment Summary Certification Files

Defining Self-Billed Invoice OptionsSelf-Billed Invoices (SBIs) are required in Europe for vendors who utilize ERS. The requirements dictate that you must inform your vendors of the VAT amount associated with the items that you buy from them. SBIs can contain VAT and SUT.
Use the Self-Billed Invoice Options collapsible region on the Vendor Information - Payables Options page to specify the SBI setup for the vendor location.
|
Allow SBI |
Click to enable SBI processing for this vendor location. |
|
SBI Approval Option |
Determine the approval status for SBIs generated for this vendor. Select from these options: Approved: The SBI process automatically sets the SBIs generated for this vendor to approved status. Unapproved: SBIs generated for this vendor are set to unapproved status and require manual approval before they can be printed. |
|
SBI Numbering Option |
Determine whether multiple vouchers can be grouped under one SBI for the vendor, or if there should only be one voucher for each SBI. Select from these options: Default: This value appears by default from the control hierarchy established at either the PeopleSoft Payables business unit or General Ledger business unit levels. Group Vouchers (Auto-Num): Allows the grouping of vouchers that satisfy a set of criteria onto a single SBI. Individual Vchr-Invoice Number: Keeps the vouchers separate. There is only one voucher on each SBI, but the invoice number is used as the SBI number. Individual Voucher (Auto-Num): Keeps the vouchers separate. There is only one voucher on each SBI, and the SBI number is generated by the system. |
|
SBI Print Option |
Select one of these options: Print Report Only: The system prints only the hard copy SBI. Print Report and Files: The system prints the hard copy of the SBI and also creates an electronic file that you can transmit to the vendor. Print SBI File Only: The system creates only the electronic file. |
|
Last SBI Number Used |
Displays the last SBI number that was used for the vendor at this location. This field is incremented and maintained by the system. |
See Also
(USF) Processing PeopleSoft Payables for U.S. Federal Agencies

Defining Vendor Bank AccountsUser the Vendor Bank Account Options collapsible region on the Vendor Information - Payables Options page to enter vendor account information.
You must enter vendor account information before you can transfer money to the account. You can specify multiple accounts for each location.
|
Click the Go To Address button to access the Bank Address page, where you can record and update address information for this vendor's bank. |
|
|
Click the Phone button to access the Phone Information page, where you can record and update telephone information for this vendor's bank. |
|
|
Click the Routings button to access the Intermediary Bank Routings page, where you can define a sequence of intermediary bank routings. |
|
|
Default |
Select to make a particular account the default bank account for a location. The default bank account is copied to each payment schedule for this vendor. |
|
Bank ID Qualifier |
Select a bank ID qualifier. The bank ID qualifier contains the country-specific numeric value by which the bank or counterparty is identified. This value controls how the bank or counterparty pages edit and display bank information. |
|
Account Type |
Select an account type for the bank account. Examples might include:
|
|
Bank ID |
Enter a bank ID. |
|
Branch ID |
If appropriate, enter a branch ID for the bank. This field may not be available, depending on the country and bank ID qualifier that you selected. For India, enter the Basic Statistical Returns (BSR) code of the withholding entity's vendor's bank branch. This information is displayed on the TDS reports (APY8070 and APY8080). |
|
Check Digit |
If appropriate, enter the two numeral check digit code for the country. This field may not be available, depending on the country and bank ID qualifier that you selected. |
|
Bank Account Number |
Enter an account number for the bank. |
|
DFI Qualifier |
Enter a DFI qualifier if you are making ACH, wire, or EFT payments to this vendor location. |
|
DFI ID |
If you select a DFI qualifier, you must also supply the bank's DFI ID. |
|
IBAN Number (international bank account number) |
Enter the IBAN. This field appears only if the IBAN Enterable field is selected on the IBAN Formats page. |
|
IBAN Digit (international bank account number digit) |
Enter the two-numeral check digit code for the country and click View IBAN. If the DFI qualifier for the specified country is IBAN enabled, and the system successfully validates the check digit, the IBAN for this account appears. This field and the View IBAN button appears only if the IBAN Enterable field is not selected on the IBAN Formats page. See Understanding IBAN. |
|
View IBAN |
The IBAN is one single number identifying every single account in the world. It consists of several PeopleSoft fields concatenated, such as bank code, bank account number, branch, and so on. Click the View IBAN button to start a function that calculates and validates the IBAN check digit entry by using processes and functions that conform to ISO 13616, 3166, and 7064. If the check digit is validated, the system concatenates the IBAN check digit and the existing basic bank account number, to create the IBAN. |
The Depository Financial Institution (DFI) qualifier indicates what format (numbers only or a combination of characters and numbers) is used in the bank's DFI ID:
|
DFI Qualifier |
DFI ID |
|
transit number |
Contains exactly nine numerics, plus check-digit calculation. |
|
swift ID |
Contains 8 or 11 characters. Position 5 and 6 must be a valid 2-character country code. |
|
CHIPS ID |
Contains three or four numerics. |
|
Canadian bank branch or institute |
No validation. |
|
mutually defined |
No validation. |
See Also

Specifying Vendor Type SettingsUse the Vendor Type Options collapsible region on the Vendor Information - Payables Options page to specify options for the vendor location, including the preferred language.
|
Preferred Language |
Select the language to use for printing payment advices. |
|
Primary |
Select to identify the primary vendor type. |
|
Type |
Select the vendor type. PeopleSoft delivers some vendor types with the system, but you can also add your own using PeopleSoft Application Designer. Examples might include:
|
|
Service Type |
This code is used for EFT payments for this vendor location. It appears in the government reporting section of certain EFT files. |

(USA) Defining HIPAA InformationUse the HIPAA Information collapsible region on the Vendor Information - Payables Options page to enter information required by the Health Insurance Portability and Accountability Act of 1996 (HIPAA).
Note. The Health Insurance Portability and Accountability Act of 1996 (HIPAA) is a set of regulations from the United States Department
of Health and Human Services. One of HIPAA's primary concerns is to restrict the use of individually identifiable health information
to protect the privacy of healthcare consumers. In addition to the privacy rules, HIPAA includes regulations that establish
national standards for the format and structure of electronic communications between covered entities.
The system generates HIPAA payments for only two transaction handling codes: Payment Only and Payment + Advice.
HIPAA entails communication protocol and standards for several business documents. PeopleSoft Payables supports EDI Format
820 (OUTBOUND), specifically designed for HIPAA required fields and values. In order to fully employ HIPAA functionality,
you must use a third-party vendor to process the PeopleSoft generated file and transform it to the HIPAA 820 EDI format.
The HIPAA information you define at the vendor location level appears by default on vouchers for the vendor location. You can override this information for a voucher on the HIPAA page in the Voucher component. The system performs validation during online voucher entry and as part of the Voucher Build process which checks for HIPAA payment designation and marks such vouchers as Payment Separate.
|
Entity Identified Code |
Enter a code to identify the organizational entity, physical location, property, or individual: 3rd Party or Payer. |
|
Reference Identifier Qualifier and Reference Identifier |
Enter a qualifier to indicate against which the payment is to be applied: Invoice, Master, or Plan, and a corresponding identifier number from the agency authorizing the payment. |
|
Identification Code Qualifier and Identification Code |
Enter a qualifier to indicate the code structure method of the Identification Code: D&B (Dun and Bradstreet), D&B + Sfx (Dun and Bradstreet pls 4-character suffix), Insurance, Plan ID, or Tax ID, and enter the corresponding code. |
|
Policy Information Type and Policy Information |
Enter Account, Contract, Invoice, or Policy to define the policy type, and additional information, such as the policy number. |
|
Contact Method and Contact Name |
Enter the preferred contact method: Email, Fax, or Telephone, and the contact person's name. |
|
Contact Information |
Enter specific contact information, such as email address. |

Specifying Debit Memo OptionsAccess the Debit Memo Options collapsible region on the Vendor Information - Payables Options page.
|
Allow DebitMemo |
Select check box to allow the creation of a debit memo. The Matching process automatically creates debit memos to resolve matching exceptions between the voucher and the purchase orders and receivers. A match exception is created instead of a debit memo if the vendor does not have Allow Debit Memo selected |
Debit Memo Defaults
|
Payment Terms |
Enter the payment terms option to use in creating debit memos for this vendor location. You must enter a payment terms option if you do not select the Use Voucher Payments Dates check box. Note. Payment terms options do not include multipayment terms or payment terms with discount terms. |
|
Use Voucher Payments Dates |
Select check box to use the terms populated from the PeopleSoft Payables default hierarchy. You must select this check box if you do not enter payment terms. |
|
Invoice ID Suffix |
Enter an invoice ID suffix to differentiate the debit memo adjustment voucher and original voucher invoice IDs. This field is mandatory if the Allow Debit Memo box is selected. |
|
Payment Hold |
Select one of these options:
Release the hold status using the Voucher component when the debit memo is ready for payment. |
|
Hold Reason |
Select a code to explain the payment hold reason. Codes include: Blank, Accounting, Amount, CCR Expire, Cntrct Ret, EFT, Fin Sanct, Goods, IPAC, Other, Quantity, and Wthd hold. The reason codes are stored in a translate table. You can add more codes to the translate table using PeopleTools. |
|
Payment Message |
Specify a message that appears on the remittance advice when the debit memo is included on a payment. The message provides an additional explanation for the payment adjustment. |
Debit Memo Dispatch Options
Your vendors may require you to notify them if credit adjustments are made to their invoice. You can dispatch debit memo information to your vendors using print, fax, EDI/XML, email or phone.
|
Dispatch Method |
Select a dispatch method. This field is mandatory if the Allow Debit Memo box is selected. Dispatch methods options include:
Note. The dispatch method can be overridden on the debit memo adjustment voucher using the Voucher component. |
|
Vendor Remit To Address |
Select to use the vendor remit to address for this vendor location as the debit memo notification address. This is the default selection. The Address Sequence Number or the Contact Sequence Number field is not available for entry if this option is selected. |
|
Vendor Debit Memo Address |
Select to use a specific vendor address as the notification address for debit memos. The Address Sequence Number is available for entry. |
|
Address Sequence Number |
Enter the address sequence number to use as the debit memo notification address. Addresses are defined on the Vendor Information - Address page. This field appears only if Vendor Debit Memo Address is selected. |
|
Vendor Contact Address |
Select to use a specific contact address as the notification address for debit memos. The Contact Sequence Number is available for entry. |
|
Contact Sequence Number |
Enter the contact sequence number to use as the debit memo notification address. Contacts are defined on the Vendor Information - Contacts page. This field appears only if Contact Address is selected. |
|
Vendor Address Line 1, Address City, State, Postal, Telephone, Fax Number, and Email ID |
Displays the address information selected. |
See Also
Processing Debit Memo Adjustment Vouchers
Entering Vendor Contact Information

Defining Intermediary Bank RoutingsAccess the Intermediary Bank Routings page.
Note. Some payables departments use intermediary bank routing, or complex routing, to establish specific coded instructions with their banks to send payments to other banks to be processed. For example, you may want vendors in a particular country to be paid by a banking center that has special expertise or connections with banks in that country. In this case, the code instructs the bank that receives your EFT file to send payment instructions to the other bank, which then makes the actual funds transfer.
|
Seq (sequence) |
Specify the routing's sequence. The sequence numbers indicate the relative order in which the funds are routed through the intermediary banks. |
|
Routing |
Select whether the routing is through the bank or the DFI ID. The option that you select here determines which subsequent fields require data. If you select Bank, you must enter a bank and account. If you select DFI ID, you must supply the DFI ID. |
|
Bank |
Select a bank. |
|
Account |
Select an account. |
|
DFI ID |
Enter the bank's DFI ID. For external corporate bank accounts, the DFI ID field should be used to enter the data center code. |
|
Payment Message |
You can enter a payment message that appears in the EFT output file. This message can be up to 30 characters in length. |

Specifying High-Level Procurement Processing OptionsAccess the Vendor Information - Procurement Options page.
Note. Only fields visible when the collapsible regions are collapsed are documented in this section. Each collapsible region on this page is documented in a separate section of this chapter.
Note. The system presents and uses the information on this page differently, depending on whether or not you have PeopleSoft Payables installed with PeopleSoft Purchasing.
Ordering, Pricing, Returning, and Ship From Locations
The data that appears by default in these group boxes is passed from the Vendor Information - Address and Vendor Information - Location pages. You can select a different address in the Ordering, Returning, and Ship From group boxes or a different vendor location in the Pricing group box.
If you implement a third-party tax application such as Taxware or Vertex, the ordering and ship from addresses are linked to the third-party application by the geocode selected on the Vendor Information - Address page. These locations are used by tax applications as follows:
Ordering address: used by PeopleSoft, Taxware, and Vertex.
Ship from address: used by Taxware and Vertex only.
Ship to address: used by PeopleSoft, Taxware, and Vertex.
Taxware uses these addresses plus the point of order origin address (set up on the Payables Definition - Tax Options page) to determine tax applicability. Vertex uses only the three addresses above to determine tax applicability.
|
Ordering |
Select the address that PeopleSoft Purchasing uses when you order from a particular vendor location. |
|
Search |
Click this link to access the Vendor Address Search page. Using this page you can search for available vendor addresses for ordering, returning, and ship from. |
|
Pricing |
Select a location for pricing. PeopleSoft Purchasing uses the shipping method associated with this pricing location. |
|
Returning |
Select the vendor to whom you return goods, along with the address to which you return goods. You may select the original vendor, but this field gives you the flexibility to return the goods to another vendor when necessary. |
|
Ship From |
Select the address from which the vendor ships. |
See Also
Setting Up Sales and Use Taxes and Value-Added Taxes (VAT)
Integrating with Sales and Use Tax Applications

Specifying Additional Procurement OptionsUse the Additional Procurement Options collapsible region on the Vendor Information - Procurement Options page to specify accounting, freight and payment terms, shipping method, and other procurement options.
If you want the procurement options on purchase orders and vouchers to default from higher in the procurement control hierarchy, leave the settings on Default. If you want the transaction to inherit procurement options from the vendor location, select Specify and enter the relevant information.
|
The system uses the accounting templates to identify the offset accounts it needs to create balanced accounting entries during voucher posting. You define the accounting templates on the Accounting Entry Template page. You can either select Default to let the accounting entry template appear by default from the template established in the control hierarchy, or you can select Specify to establish new rules. You may want to select a different accounting template if accounting needs to vary for this vendor location. If you select Specify, you must also select an accounting entry template. |
|
|
Freight Terms Code |
In PeopleSoft Purchasing, the freight terms determine the point at which liability for a shipment shifts from the seller to the buyer. They also define the terms of payment for freight, such as when it is payable and by whom. To define freight terms at the vendor location, select Specify, and then select freight terms. These values are not delivered with the system; you must enter your own freight terms on the appropriate pages. |
|
Shipping Method |
To determine the preferred shipping method at the vendor location level, select Specify, and then select a shipping method. These values are not delivered with the system; you must enter your own shipping methods on the appropriate pages. Note. The shipping method that you select appears on the PO, which can affect pricing. |
|
Payment Terms Flag |
To define payment terms at the vendor location, select Specify, and then select a payment terms code such as Net 30. |
|
Basis Dt Type (basis date type) |
Define which date the system uses as the terms basis date for scheduling payments and determining early payment discounts. The various date fields in this list are on the voucher header, so that if the selected field has a value, then that value is used to source the basis date used in the due date calculations of subsequent payment terms. Basis date types include:
|
|
Currency Information Flag |
To define currency information at the vendor location, select Specify, and then select a currency and a conversion rate type. |
|
Buyer |
If you want a particular buyer to create POs for this vendor location, select Specify, and then select a buyer. The buyer that you select here appears by default on the PO. You can override this default when you create POs for this vendor location. |
|
Consign Voucher |
Select to identify the vendor location as a supplier of at least one consigned item. Select the type of voucher consignment from one of these options: Auto: Select to create vouchers automatically when consigned items are consumed. Manual: Select to have the user create vouchers manually when consigned items are consumed. Stage: Select this option to stage vouchers as pending transactions when consigned items are consumed. |
|
Advanced Shipment Receipt |
You may have arranged that some vendors send you advanced shipment receipts through electronic data exchange (EDI) before you receive the goods. This speeds up invoice processing. If this is such a vendor, select the Advanced Shipment Receipt check box. When this check box is selected, the Receive Load process (PO_RECVLOAD) creates a receipt with a status of Received. If the ASR check box is clear, the receiver is created with a status of Open. |
|
UPN Ready |
Select to indicate that a vendor uses UPNs. When selected, UPNs replace vendor item IDs or item descriptions on dispatched documents. UPNs appear in addition to, or instead of, vendor item IDs throughout the procurement process. |
See Also
Creating Accounting Entry Templates
Processing Multiple Currencies
Using Universal Item Identifiers

Specifying Dispatch MethodsUse the Dispatch Methods collapsible region on the Vendor Information - Procurement Options page to specify dispatch methods for the vendor location.
If you want the dispatch methods on purchase orders and vouchers to default from higher in the procurement control hierarchy, leave the settings on Default. If you want the transaction to inherit dispatch method options from the vendor location, select Specify and enter the dispatch method. Values include: E-Mail, EDX, Fax, Phone, and Print.
|
PO |
Indicates the method of communication that you use to send POs to the vendor for this location. |
|
RFQ (request for quotation) |
Indicates the method of communication that you use to send RFQs to the vendor for this location. |
|
RTV (return to vendor) |
Indicates the method of communication that you use to send RTV adjustments to the vendor for this location. |
|
Contract |
Indicates the method of communication that you use to send contracts to the vendor for this location. |
|
Transmit Change Orders |
Indicate whether to have change orders transmitted to the selected vendor location. Default: Select to accept the default setting for the Transmit Change Orders option defined at the PeopleSoft Purchasing business unit level on the Dispatch Method page. Specify: Select to override the default setting and define whether to transmit change orders to this vendor location. In the adjacent field, specify an override value of Yes or No. If you select Yes in combination with the EDX, Fax, or Email dispatch methods, the PO Dispatch/Print process (POPO005) automatically transmits the EDX, fax, or email output file created by the dispatch process. If you select No, no output file is created by the process. Whether you select Yes or No in combination with one of these dispatch methods, after the PO Dispatch/Print process runs successfully, the status of the changed PO is set to D (dispatched). Note. The Transmit Change Orders option applies only to change orders. Initial dispatches of POs are unaffected by the setting of this option. |
|
Replenishment |
Indicates the method of communication that you use to send replenishment requests to the vendor (kanban POs). To define this communication at the vendor location level, select Specify, and then select a method for dispatching from the list of values. If you are using PeopleSoft Flow Production, you must define the replenishment dispatch method. When you create Kanban IDs and select a vendor for vendor replenishment, the vendor replenishment dispatch method is associated with the Kanban ID. When you run the Replenishment Dispatch process, the system determines the dispatch method by using the value stored with the Kanban ID record. Dispatching is required for replenishment requests with backflush-controlled or manual replenishment modes. You don't dispatch Kanban cards by using the dispatch process. |
See Also
Using Voucher and Order Contracts
Dispatching and Printing Purchase Orders
Defining PeopleSoft Purchasing Business Units and Processing Options

Defining POA SettingsUse the POA Settings collapsible region on the Vendor Information - Procurement Options page to define POA settings for the vendor location.
POA Settings
If you want the POA settings for purchase orders to default from the PeopleSoft Purchasing business unit POA settings, leave the Default to PO BU Settings (default to purchasing business unit settings) value for the field. If you want to override the purchasing business unit POA settings for this vendor and location, then select either POA NOT Required or POA Required values.
If you select POA Required, then you can define the alert worklist settings to use for this vendor. Enter the number of days after purchase order dispatch or before purchase order delivery to send a notification to the buyers worklist if a POA is not received from the supplier. In addition, once you select that POA's are required, the POA required with change order check box is available. Select this check box if a POA is required for change orders, in addition to just the initial dispatch.
POA Tolerance Settings
If you want the POA tolerance settings for purchase orders to default from the PeopleSoft Purchasing business unit POA settings, leave the Use Tolerance at BU Level (use tolerance at business unit level) value for the field. If you want to override the purchasing business unit settings for this vendor and location, then select Tolerances Specified here value.
If you select Tolerance Specified here, then enter the tolerance settings for the system to be able to automatically approve a POA for the buyer. Any changes made by the supplier that are within these tolerances will be automatically set to approved and ready for the change order load processes to pick up the changes and update the purchase orders as necessary. Leaving any of the values as 999 will tell the system that any change to that value requires approval by the buyer before it can be picked up by the change order load processes.
See Also
Using Purchase Order Acknowledgements
Creating Purchase Order Headers
Acknowledging Purchase Orders Online

Establishing Return to Vendor OptionsUse the RTV Options collapsible region on the Vendor Information - Procurement Options page to establish RTV options for the vendor location.
If you want the RTV options on purchase orders and vouchers to default from higher in the procurement control hierarchy, leave the settings on Default. If you want the transaction to inherit RTV options from the vendor location, select Specify and enter the RTV option.
|
RTV Debit Option |
Used in conjunction with the RTV Adjustment field to control the Voucher Build process. Select Dflt (default) or Yes. |
|
RTV Adjustment Option |
Determines whether RTV debit memos are to be generated automatically by the Voucher Build process. Select one of these values: Automatic: Voucher Build process automatically generates a debit voucher from the RTV transactions. Dflt (default): This value appears by default from the control hierarchy. None: RTV vouchers are not created automatically for this vendor. RTV vouchers must be created manually using the adjustment voucher style. Stage: Voucher Build process stages the RTV voucher in the Quick Invoice Entry tables. You can use the Quick Invoice Entry page to match the transaction to a credit memo that comes in. |
|
RTV Notification Method |
Select Email or Phone to indicate how the vendor wants to be notified of an RTV. |
RTV Fees
Use the RTV Options link at the head of the Vendor Information - Location page to access the Vendor's RTV Fees page, where you can enter the following RTV fee information:
|
Misc Chg (miscellaneous charge) |
Select a miscellaneous charge code for vendor return fees. PeopleSoft delivers some values with the system, but you can also add your own on the Misc Charge/Landed Cost Defn page. |
|
Action |
Select one of these values as it pertains to the miscellaneous charge: Credit: You charge the vendor for the miscellaneous charge—for example, freight that you originally paid. Debit: The vendor charges you for the miscellaneous charge—for example, a restocking fee. |
|
Percent |
Enter the percentage of the merchandise amount that should be debited or credited. The restocking fee in the previous example might be 3 %, for example. |
|
Reason Code |
Select the reason to which this miscellaneous charge applies, by selecting a code. You define these codes on the Return Reasons page. |
You can enter various miscellaneous charges and various reason codes. You might have multiple reason codes so that items returned because they fail inspection are calculated one way, but returns due to damage are treated a different way. The default information is entered here, and then when the RTV transaction is entered, the system looks up the appropriate fees based on the reason.
See Also
Defining Miscellaneous Charges and Landed Costs
Return to Vendor Transaction Processing

Defining Procurement Card InformationUse the Procurement Card Information collapsible region on the Vendor Information - Procurement Options page to define procurement card options for the vendor location.
|
Accepts Procurement Card as payment method |
Select this check box if this vendor location can use a procurement card as a payment method when creating a purchase order for that vendor location. After you select this check box all the other fields in this region become available. |
|
ProCard Dispatch Option (procurement card dispatch option) |
Select the dispatch option for the procurement card information. Default appears by default on this page. Options are:
|
Types of Procurement Card Accepted
|
Card Type |
Select the type of cards accepted by this vendor location. |
Vendor Card Settings
Once you define the vendor card information in this section, the system will automatically update this information in the Cardholder Profile component in PeopleSoft Purchasing. Plus, if the vendor card information was already defined in the Cardholder Profile component that information will appear on this page.
|
Vendor Card |
Select the vendor card you would like to use as the payment method for this vendor location. Note. Only vendor cards are available to be associated with a vendor location. Other procurement cards cannot be associated with vendor locations. |
|
Card Type, Card Issuer, and Expiration Date |
These fields display the information related to the vendor card that you selected. |
|
Use Vendor Card as default payment method on Purchase Orders |
Select this check box if you want to use the vendor card selected as the default payment method when creating a purchase order for that vendor location. |
|
Allow Override Vendor Card |
Select this check box if you want to be able to override the vendor card that appears on the purchase order for this vendor location. |

Defining Sales and Use Tax OptionsAccess the Vendor Information - Tax Options page.
Sales Tax and Use Tax Options
|
Sales/Use Tax Applicability |
Select from these options: None: There are no tax defaults for this vendor location. Sales: Sales tax is the default tax type for this vendor location for all vouchers entered. Use: Use tax is the default tax type for this vendor location for all vouchers entered. Note. Sales and use tax applicability defaults from the vendor location are used only for PeopleSoft Purchasing transactions. Sales and use tax applicability for vouchers defaults from the ship to location. You will, however, see a warning message if a voucher's ship to location and vendor default tax applicability are in conflict. |
|
Ship To Location |
If you want this field's value to be passed from a higher level in the control hierarchy, select the Default option. If you want the transaction to inherit these options from the vendor location, select Specify, and enter a ship to location. Each ship to location has an associated sales tax code and rate. You set up ship to locations on the Ship To Locations page. |
|
Ultimate Use Code |
Enter an ultimate use code for the vendor location. The ultimate use code defines a special tax rate that applies when a taxable item is used in a particular way. You define ultimate use codes on the Ultimate Use Codes page. |
|
Tax Destination |
The tax destination is the code that actually affects voucher processing, because it is used for the default tax code lookup. When you select a specific ship to location, the Tax Destination field is automatically populated with the same value. You can override the value by selecting a different ship to location as your tax destination. Each ship to location has an associated sales tax code and rate. Selecting a different tax destination enables you to process the tax on goods that you receive in one location but ship to another location. |
Note. The ultimate use code is not used with the tax destination code.
Sales Tax Tolerance
These fields enable you to designate tolerances for the difference between the sales tax that is entered on a voucher header and that which is calculated by the system. To define the tolerance at the vendor location level, enter values in this group box.
You can describe the tolerance as a fixed amount or as a percentage of gross. You must specify a currency for the tolerance amount and a rate type, so that the tolerance amount can be converted to the voucher transaction currency.
See Also
Integrating with Sales and Use Tax Applications
Setting Up Sales and Use Taxes and Value-Added Taxes (VAT)

Defining Withholding OptionsAccess the Withholding Vendor Information page.
Note. This page has different grid labels when accessed from the 1099 link on the Vendor Information - Payables Options page. Some of the fields listed here do not appear on the 1099-only version of this page.
To enable withholding for this vendor, you must select the Withholding check box on the Vendor Information - Identifying Information page.
Withholding Information
This grid is labeled ”1099 Information” if you access the page from the 1099 link on the Vendor Information - Payables Options page.
|
Withholding Entity |
Select the entity to which the withholding amounts are reported. The withholding entity is the tax authority. You can define more than one entity for a vendor location. |
|
Withholding Type |
Select the type of withholding. For each withholding type, there may be classes and categories associated with the type. |
|
Withholding Jurisdiction |
Select the withholding jurisdiction for this type of withholding. Some countries determine withholding percentages based on where the vendor is located or where the transaction occurred as well as on the classification of a particular transaction. The Jurisdiction field enables you to define where the vendor is located or where the transaction took place. |
|
Default Jurisdiction |
Indicate which jurisdiction is the default by selecting the check box in that jurisdiction's row. You can select more than one row as the default jurisdiction. Note. You must select this option for one of the rows, or the withholding defaults are not copied to the invoice. |
|
Default Withholding Class |
Select the withholding class for this type of withholding. |
|
Withhold Status |
Select the withhold status for this withholding class combination and vendor location. |
|
Hold Pay Indicator |
Accept the default from the control hierarchy, or select Specify to override the default and activate the Hold Payment field. |
|
Hold Payment |
Select from these options: Hold All: Hold both the payment and the withholding amount for this vendor. No Hold: Do not hold payments for this vendor. Wthd Only (withhold only): Hold only the withholding amount. |
|
Withhold Rule Indicator |
Accept the default from the control hierarchy, or select Specify to override the default and activate the Rule field. |
|
Withholding Rule |
Select a withholding rule. The withholding rule describes the actions to be taken during withholding. |
|
Withholding Condition |
Specify the withholding condition for this withholding class combination and vendor location. Some vendors enjoy special withholding privileges. This privilege is termed exoneration and enables the vendor to be withheld less than other vendors. For instance, a vendor may have a condition that stipulates that only half of the regular amount be withheld during the first six months of the year. These three fields provide a way to specify an exoneration percentage and expiration date for the exoneration at the vendor level: Exempt: The vendor is completely exempt from withholding. The Percent field displays 100.00. Enter the date until which this vendor is exempt, in the Valid Until field. Exonerate: The vendor is withheld less than other vendors. Enter the exoneration percentage in the Percent field. Enter the date until which this vendor is exonerated, in the Valid Until field. None: The vendor is neither exempt nor exonerated from withholding. The Percent and Valid Until fields are not available for entry. |
|
Condition % (condition percent) |
For a location with a withholding condition of Exonerate, enter the percentage of withholding from which the vendor is exonerated. |
|
Condition Valid Until |
For a location with a withholding condition of Exempt or Exonerate, enter the date until which the vendor is exonerated or exempt. |
|
Withhold if missing |
Select to activate withholding for this withholding class combination for this vendor location. |
|
Remit Withhold to Flag |
Select withholding Entity or Vendor to indicate to whom you remit withholding payments for this vendor location. |
|
Remit Vendor |
For a remit to of Vendor, select the vendor to whom you want to remit withholding information. |
|
Remit to Location |
Select the remit to vendor's location. |
|
Remitting Address |
Select the vendor's remitting address. |
Withholding Reporting Information
This grid is labeled “1099 Reporting Information” if you access the page from the 1099 link on the Vendor Information - Payables Options page.
|
Withholding Entity |
Select the entity to which the withholding information is reported. The withholding entity is the body to which withholding is reported. You can define more than one entity for a vendor location. |
|
Address Seq (address sequence) |
Select the vendor's address from the addresses defined on the Vendor Information - Address page. The entity needs the vendor's address. |
|
(USA) TIN Type |
Select the Taxpayer Identification Number (TIN) type for the vendor from these options:
|
|
(USA) Taxpayer Identification Number |
Enter the vendor's valid TIN for the withholding entity. |
|
(IND) PAN Number (Permanent Account Number) |
For India, enter the number assigned by the income tax authority to identify the vendor's tax returns. This number must be a 20-digit alphanumeric value. |
|
(IND) PAN Ward (Permanent Account Number ward) |
For India, enter the location of the income tax offices to which the vendor submits taxes. Tax authorities assign these values. |
|
Date of Birth |
Enter the vendor's date of birth. Use the calendar button to select a date, or type one directly into the field. |
|
Birth Location |
Select the state in which the vendor was born. |
|
Number of Children |
Enter the number of children that the vendor has. |
|
Company |
Select to indicate whether this vendor is a company. |
|
Tax District Reference |
Enter a tax district reference for the vendor. |
|
Certificate Type |
Enter a certificate type for the vendor, as applicable. |
|
Certificate Number |
Enter a certificate number for the vendor. |
|
Certificate Expiration |
Enter the date of expiration for the certificate. Use the calendar button to select a date, or type one directly into the field. |
|
(USA) Direct Sales of $5000 or More |
Select if you had more than 5,000.00 USD worth of direct sales with this vendor. This field is specific to 1099 withholding in the U.S. |
|
(USA) IRS Notified Twice of Invalid (Internal Revenue Service notified twice of invalid) |
Select if the IRS has informed you twice that the TIN number that your vendor gave you is not valid. This field is specific to 1099 withholding in the U.S. |
|
(USA) State Income Tax Withheld |
Enter the amount of state income tax withheld for this vendor. |
|
Withholding Control Name |
Enter the control name as defined by the IRS. It is usually the first four characters of the surname of the payee. The control name is included in the file provided to the IRS. Refer to the IRS Publication 1220 as the definitive resource for 1099 rules and regulations. |
|
Profession |
Enter the vendor's profession. |
|
(USA) Trade or Business Income Ind (trade or business income indicator) |
Select to indicate whether the withholding involves trade or business income for IRS 1099–G (Government Payments) reporting. |
|
(USA) Foreign Tax Paid |
Enter the amount of foreign tax paid for IRS 1099–INT (Interest Income) reporting. |
|
(USA) Country Paid |
Enter the country to which the foreign tax was paid for IRS 1099–INT (Interest Income) reporting. |
|
Gender |
Select a gender for the vendor from these options:
|
See Also
Processing Withholding in PeopleSoft Payables
Processing Special Withholding Requirements
(IND) Setting Up and Processing Tax Deducted at Source for India
Defining User Definable Vendor FieldsThis section discusses how to define user definable vendor fields.

Page Used to Define User Definable Vendor Fields
|
Page Name |
Object Name |
Navigation |
Usage |
|
VNDR_CUSTOM |
Vendors, Vendor Information, Add/Update, Vendor, Custom |
Create user definable vendor fields that can be used in custom reports and queries. There are 10 predefined 30 character alphanumeric customizable fields. |

Defining User Definable Vendor FieldsAccess the Vendor Information - Custom page.
|
Vendor Field C30 A - J |
You may elect to use any or all of these fields to categorize vendors for custom reports and inquiries. When you use a field, enter an appropriate value for that vendor category. |
(USF) Entering Vendor Information for U.S. Federal AgenciesThis section discusses how to specify U.S. federal-only vendor information.

Page Used to Enter Vendor Information for U.S. Federal Agencies
|
Page Name |
Object Name |
Navigation |
Usage |
|
VNDR_FEDERAL |
Vendors, Vendor Information, Add/Update, Vendor, Federal |
(USF) Specify the default payment schedule type and date basis calculation type for the vendor. For vendors that are U.S. federal agencies, specify the vendor's Agency Location Code (ALC) and trading partner code. This page appears only if you have selected Enable Federal Payment on the Installation Options - Payables page. |

Specifying U.S. Federal-Only Vendor Information
Access the Vendor Information - Federal page.
|
Pay Schedule Type |
From the available options, select Default to accept the default payment schedule type that populates vouchers from the PeopleSoft Payables default hierarchy. Select Specify to specify the payment schedule type that should populate vouchers for this vendor. Select either Manual, Transport, or Other in the Pay Schedule Type field. |
|
Date Calculation Basis |
From the available options, select Default to accept the default date calculation basis that populates vouchers from the PeopleSoft Payables default hierarchy. Select Specify to specify the date calculation basis that should populate vouchers for this vendor. In the Date Calculation Basis field, select from these values:
|
|
Federal Vendor |
Select to indicate that the vendor is a U.S. federal agency. If you select this option, you must enter a trading partner code. This field is not required for any PeopleSoft Payables processing, but may be useful for addressing your particular reporting needs. |
|
Trading Partner |
Enter the 6-digit trading partner code for this U.S. federal agency vendor. This field is not required for any PeopleSoft Payables processing, but may be useful for addressing your particular reporting needs. |
|
ALC (Agency Location Code) |
Enter the ALC for this U.S. federal agency vendor. You set up agency location codes on the Agency Location Code page. This code is required if you use IPAC processing with this vendor. |
See Also
(USF) Processing PeopleSoft Payables for U.S. Federal Agencies
Viewing Summary Vendor InformationThis section describes how to view summary information for a vendor.

Page Used to View Summary Information for a Vendor
|
Page Name |
Object Name |
Navigation |
Usage |
|
VNDR_ID1_SUM |
Vendors, Vendor Information, Add/Update, Vendor, Summary |
View summary information about a vendor, including who created the vendor, when the record was last modified and by whom. Note. This page appears only after you have saved a vendor. |

Viewing Summary Information for a VendorAccess the Vendor Information - Summary page.
Many of these fields are also found on the Identifying Information page and are documented more fully where that page is documented.
See Entering Vendor Identifying Information.
|
Order |
Displays the address of the ordering location. |
|
Remit to |
Displays the address of the remit to location. |
|
Status |
Displays the voucher approval status:Approved, Inactive, To Archive, or Unapproved. |
|
Persistence |
Displays the vendor's persistence: One Time, Permanent, Regular, or Single Payment. |
|
Classification |
Displays the vendor's classification: Attorney, Employee, HRMS (Human Resources Management System), or Supplier. |
|
HCM Class |
Displays the vendor's PeopleSoft Human Capital Management class. This is identical to the HR Class field on the Identifying Information page. A value appears for this field only if the vendor has a classification of HRMS. |
|
Open for Ordering |
Indicates whether the vendor is open for ordering. If the value is Yes, you can enter purchase orders for this vendor in PeopleSoft Purchasing. If it is No, you cannot. |
|
Withholding |
Indicates whether or not the vendor is withholding-applicable. If it is, the value Yes functions as a link that takes you to the Vendor Information - Location page, where you can link in turn to the Withholding Vendor Information page to view withholding details for each vendor location. |
|
VAT |
Indicates whether or not the vendor is VAT-applicable. If it is, the value Yes functions as a link that takes you to the Vendor Information - Location page, where you can view VAT details for each vendor location and link in turn to the VAT defaults pages to view withholding details for each vendor location. |
|
Last Modified By and Last modified date: |
Displays the user ID of the last user to modify the vendor and the date of modification. |
|
Created By and Created Datetime: |
Displays the user ID of the user who first entered the vendor and the date of entry. |
|
Last Activity Date |
Date of last activity for the vendor (modifying vendor information, creating a purchase order, archiving, and so forth). |
Entering Single Payment VendorsThis section provides an overview of single payment vendors and discusses how to:
Create single payment vendors.
Specify VAT registration details and VAT defaults for single payment vendors.
Specify EFT options for single payment vendors.
Specify draft options for single payment vendors.
Specify tax options for single payment vendors.

Understanding Single Payment VendorsPeopleSoft Payables enables you to enter a voucher for a one-time vendor without adding rows to vendor tables. This is useful for vendors whom you are unlikely to deal with again, such as customers whom you are paying rebates or refunds. You must set up at least one single payment vendor, which is used as the default master vendor record for single payment vouchers. The single payment vendor can include such general information as tax options, payment method, payment terms, and bank account defaults. You add the remaining vendor-identifying information, such as vendor name and address, directly on the voucher. You can also override the single payment vendor defaults on the voucher.
Important! PeopleSoft recommends that you define a single payment vendor for each tax environment you work in, in situations where vendor tax information is used to calculate tax on transactions.
To access the Single Payment Vendor page, select a persistence of Single Payment Vendor when you add a vendor.
Note. You cannot change the persistence of a single payment vendor.
Note. If financial sanctions validation is enabled at the installation level, the system validates the vendor upon saving the voucher.
If financial sanctions validation is enabled at the bank level, the system validates the vendor upon saving the voucher only
if you specify a bank for the remit vendor and the bank requires financial sanctions validation. If the system determines
that the vendor's name or address has a potential match on a financial sanctions list, you can save the single payment voucher
and put the payment on hold, save the single payment voucher and not put the payment on hold, or not save the single payment
voucher. However, the system does not allow payments to vendors with a financial sanctions status of Review or Blocked.
The system does not update the single payment vendor's financial sanctions status on the Vendor Information component, because
it is only a template for single payment vendors.
See Also
Entering Single Payment Vouchers

Pages Used to Enter Single Payment Vendors
|
Page Name |
Object Name |
Navigation |
Usage |
|
VNDR_DEFL_MASTER |
Vendors, Vendor Information, Add/Update, Vendor, Single Payment Vendor Select Single Payment Vendor as the Persistence Level on the Add/Search page. |
Create a single payment vendor master to be used as the default vendor for creating single payment vouchers. |
|
|
VNDR_DEFL_EFT_OPT |
Click the EFT Options link on the Vendor Information - Single Payment Vendor page. |
Specify EFT options and instruction defaults for single payment vendors. |
|
|
VNDR_DEFL_DFT_OPT |
Click the Draft Options link on the Vendor Information - Single Payment Vendor page. |
Specify draft option defaults for single payment vendors. |
|
|
VNDR_TAX_OPT_SEC |
Click the Sales Tax link on the Vendor Information - Single Payment Vendor page. |
Specify tax option defaults for single payment vendors. |
|
|
VNDR_VAT_RGSTRN |
Click the Details link on the Vendor Information - Single Payment Vendor page. |
Enter VAT registration information for all the countries with which a vendor is registered to do business. |
|
|
VAT_DEFAULTS_DTL |
Click the VAT Default link on the Vendor Information - Single Payment Vendor page. |
Specify VAT default settings at the vendor level. |
|
|
VAT_DEFAULTS_DTL |
Click the VAT Service Treatment Setup link on the Vendor Information - Single Payment Vendor page. |
Specify VAT default settings for VAT on services at the vendor level. |

Creating Single Payment VendorsAccess the Single Payment Vendor page.
Enter a short name, name, and description.
|
VAT Registration |
Select if the vendor master should be enabled for VAT. |
|
Details |
Click to open the VAT Registration Details page, where you can enter the VAT registration information for the vendor. |
|
VAT Service Treatment Setup |
If you are using services VAT treatment, click to open the Services VAT Treatment Defaults Setup component, to review and, as applicable, enter services VAT treatment settings for the vendor. Note. You must save the vendor before you can access the Services VAT Treatment Defaults Setup component for the vendor. |
|
VAT Default |
Click to open the VAT Defaults Setup component, to review and, as applicable, enter VAT settings for the vendor. Note. You must save the vendor before you can access the VAT Defaults Setup component for the vendor. |
|
EFT Options |
Click to open the EFT Payment Options page, where you can define the EFT information for the single payment vendor. |
|
Draft Options |
Click to open the Draft Options page, where you can define the draft processing information for the single payment vendor. |
|
Sales Tax |
Click to open the Tax Options page, where you can define the sales and use tax options for the single payment vendor. |
Voucher
|
Terms Options and Terms |
Select Default if you want the payment terms on vouchers to default from higher in the PeopleSoft Payables control hierarchy. Select Specify if you want the voucher to inherit the payment terms you enter here in the Terms field. |
|
Currency Options, Currency, and Rate Type |
Select Default if you want the currency code and rate type on vouchers to default from higher in the PeopleSoft Payables control hierarchy. Select Specify if you want the voucher to inherit the currency code and rate type you enter here in the Currency and Rate Typefields. |
Payment
|
Payment Method |
Specify a payment method:
|
|
Pay Group |
Specify a vendor pay group. |
|
Handling Options |
Select Default if you want the payment handling code on vouchers to default from higher in the PeopleSoft Payables control hierarchy. Select Specify if you want the voucher to inherit the payment handling code that you enter here in the Handling field. |
Bank
|
Bank Options |
Select Default if you want the bank account information on vouchers to default from higher in the PeopleSoft Payables control hierarchy. Select Specify if you want the voucher to inherit the bank account information you enter here. This is the bank account from which you want to make payments when using this single payment vendor master ID. |
|
Currency |
Select the code for the currency in which you want to pay the vendor when this single payment vendor is used. Since you can specify more than one currency for each bank account, you can select which one you want to use on the payment. |
|
Rate Type |
Displays the default exchange rate type defined for the currency and bank account that you selected. |
See Also
Entering Vendor Identifying Information

Specifying VAT Registration Details and VAT Defaults for Single Payment VendorsThe VAT Registration Details, VAT Defaults Setup, and Services VAT Treatment Drivers Setup pages for single payment vendors are identical to the VAT pages that you access from the Identifying Information page.
See Also
Specifying VAT Registration Details
Processing Value Added Tax (VAT) in PeopleSoft Payables

Specifying EFT Options for Single Payment VendorsAccess the EFT Payment Options page.
The fields on this page are identical to those in the Fund Transfer Details group box in the EFT Options collapsible region on the Vendor Information - Payables Options page.
See Entering Electronic File Options.

Specifying Draft Options for Single Payment VendorsAccess the Draft Options page.
The fields on this page are identical to those in the Draft Processing Control group box in the Additional Payables Options collapsible region on the Vendor Information - Payables Options page
See Specifying Additional Payables Options.

Specifying Tax Options for Single Payment VendorsAccess the Single Payment Vendor - Tax Options page.
This page is identical to the Vendor Information - Tax Options page.
See Defining Sales and Use Tax Options.
Tracking Vendor ConversationsThis section discusses how to track vendor conversations.

Page Used to Track Vendor Conversations
|
Page Name |
Object Name |
Navigation |
Usage |
|
VNDR_CNVRSTN |
Vendors, Vendor Information, Maintain, Conversations, Vendor Conversation |
Track ongoing discussions and conversations with vendor contacts. You can log details about invoice and payment issues that you're trying to resolve as well as other vendor inquiries. |

Tracking Vendor Conversations
Access the Vendor Conversation page.
Conversation
|
Date |
Displays today's date by default. |
|
Contact |
Select a contact. The list of valid contacts is generated from the contacts that you entered for the vendor on the Vendor Information - Contacts page. |
|
Conversation Sequence Number |
Displays the system-generated number for this conversation. |
|
Topic |
Displays the subject of your conversation. |
|
Descr (description) |
Enter comments about your discussion. These comments might include issues raised, and any resolutions or planned courses of action. |
Keywords
Use the Keywords group box to select key words from your conversation that clearly identify the relevant topic to help you search for or report on categories of conversations.
Review
Use the Review group box to enter the review date and the number of review days until the next review is scheduled. These fields are for your information only. You might create a report or inquiry page to assist you in identifying reviews scheduled for a particular day or week.
See Also
Defining Vendor Conversation Keywords
Approving VendorsThis section discusses how to approve vendors.
You must determine whether users who are authorized to enter vendors have approval privileges as well. You specify whether a particular user has the authority to approve vendors on the User Preferences - Procurement - Vendor Processing Authority page. This enables you to have decentralized vendor entry without compromising security and control.
The system automatically approves vendors that are entered by users who are authorized both to enter and to approve vendors. However, a supervising user must approve vendors that are entered by users who are not authorized to approve vendors.
Users with voucher approval authority can review and approve unapproved vendors in correction mode on the Vendor Approval - Identifying Information page. The search record for this page retrieves only those vendors that have not yet been approved, so the procurement supervisor can review and approve each vendor record. To approve a vendor, enter Approved in the Status field and save the page.
The fields on the pages in the Vendor Approval component are the same as the fields in the Vendor Information component.
Note. Vouchers cannot be entered for unapproved vendors.
See Also
Entering Identifying Information

Pages Used to Approve Vendors
|
Page Name |
Object Name |
Navigation |
Usage |
|
OPR_DEF_TABLE_VND1 |
Set Up Financials/Supply Chain, Common Definitions, User Preferences, Define User Preferences, User Preferences Click Procurement on the User Preferences page, then click Vendor Processing Authority on the User Preferences - Procurement page. |
Give vendor approval authority to a user. |
|
|
VNDR_ID1 |
Vendors, Vendor Information, Approve Vendor, Identifying Information |
View and approve vendors entered by users without approval authority. Approving a vendor makes it available for transactions. |
Inactivating VendorsThis section provides an overview of vendor inactivation and discusses how to run the Inactivate Vendors application engine process (AP_VNDSTATUS).

Understanding Vendor InactivationIf you cease to use a vendor—whether for poor service, bad goods, better options, or inactivity, for example—you may want to inactivate the vendor to ensure that your users do not enter new vouchers for it. Even after you inactivate a vendor, PeopleSoft Payables still posts any outstanding vouchers for the vendor. However, the system does not pay the vendor. Pay cycle does not pick up the payment and you cannot create an express check for the payment.
Note. In the PeopleSoft Purchasing system, if a vendor is rendered inactive before POs for that vendor are approved, the system does not process those unapproved POs.
There are three ways to deactivate a vendor:
On the Identifying Information page in the Vendor Information component, set the vendor status to Inactive.
Only user IDs with authorization can deactivate vendors on the Identifying Information page. Enable authority to deactivate vendors on the User Preferences - Procurement - Vendor Processing Authority page.
When you add a vendor, set the vendor's persistence to One-time.
After you enter one voucher for the vendor, the status of the vendor automatically changes to inactive.
Run the Inactivate Vendors process.
The Inactivate Vendors process inactivates any vendors that have had no activity since a date you specify. The process does not inactivate vendors that have vouchers remaining in the system with a payment status of Not Scheduled.
See Also
Entering Identifying Information
Defining Application-Specific User Preferences

Page Used to Inactivate Vendors
|
Page Name |
Object Name |
Navigation |
Usage |
|
VNDR_STATUS_UPDATE |
Vendors, Vendor Information, Maintain, Inactivate Vendors |
Request a run of the Inactivate Vendors process, which inactivates all vendors that have had no activity since a date you specify. |

Running the Inactivate Vendors ProcessAccess the Inactivate Vendors page.
|
Date |
Enter the date since which the vendors you want to inactivate have had no activity. The process compares the last activity date for the vendor to this date and selects vendors whose last activity date is less than or equal to this date. The last activity date for a vendor is updated every time the vendor is modified or a PO or voucher is entered or modified for the vendor. |
|
Update Vendor |
Select to have the selected vendors inactivated. Do not select when you want to generate a log of vendors that will be inactivated. This enables you to confirm the vendors before you actually run the inactivation process. |
|
Count Vendors and Rows to be Processed |
Click to generate a count of all vendors whose last activity occurred before the date you entered. This number appears in the Rows to be Processed field. |
|
Log Vendor Processed |
Select to generate a log of all the vendors to be inactivated. If you select this along with the Update Vendor option, the system generates a log of the vendors inactivated when the inactivation process is complete. |
Searching for, Reviewing, and Reporting on Vendor InformationThis section provides an overview of vendor inquiries and discusses how to:
Use vendor search pages from PeopleSoft Payables and Purchasing transaction components.
View detailed vendor search results.
Search for and review vendors using the Review Vendors page.
Review duplicate vendors.

Understanding Vendor InquiriesPeopleSoft provides a number of pages that enable you to search for and view details about vendors, along with reports that do the same. These inquiries and reports can be divided into three categories:
Those that provide information about the vendors themselves.
Examples include the Review Vendors page, which provides a wide variety of search fields for locating vendors and enables you to view everything from a vendor's remitting address to an audit trail of who last modified the vendor information in the database and when.
Those that provide withholding-related information about vendors.
Those that provide information about payments or vouchers for vendors.
Examples include the Vendor Aging inquiry page, where you can review payments due to a vendor by aging bucket, and the Schedule Payment Inquiry page, where you can view scheduled payments for a vendor or group of vendors.
The first category is documented in this chapter. The second and third are documented in the PeopleSoft Enterprise Payables PeopleBook.
See Reviewing Vendor Information.
See Processing Withholding in PeopleSoft Payables.
There is also another category of vendor inquiry page: the vendor search pages available from several transaction entry pages in PeopleSoft Payables and Purchasing. Whenever you need to reference a vendor on a voucher, contract, requisition, PO, or receiver, you can access these pages and use their advanced vendor search capabilities to quickly find the vendor that you need. A convenient transfer link takes you from the transaction page to the vendor search page, so that you can find the vendor that you are looking for and then return to the origination page with the information automatically copied.
These vendor search pages provide search capabilities based on partial long and short name recognition, city, state, country, postal, type, and vendor class. After the system returns a list of vendors that match your specifications, you can either copy the details back to the original page or access a detail page to view specifics on each vendor retrieved by your search.

Pages Used to Review and Report on Vendor Information
|
Page Name |
Object Name |
Navigation |
Usage |
|
VNDR_LOOKUP_WRK |
Click the Advanced Vendor Search link on the Invoice Information page. |
Use vendor search capabilities. Search for a list of vendors that match specific search criteria and copy them to the originating transaction entry page. Transfer to the Vendor Information component to add a vendor. |
|
|
VENDOR_LOOKUP_SEC |
Click the Vendor Lookup link or Vendor Search link on a vendor-related purchasing transaction page, such as the Maintain Purchase Order - Purchase Order page. |
The fields on this page are identical to those on the Vendor Lookup page. |
|
|
VENDOR_LOOKUP_DTL |
Click the Vendor Detail link on the Vendor Search page. |
View details about the vendors that you retrieved on the Vendor Search page. |
|
|
VNDR_LOOKUP_WRK1 |
Click the Detail link on the Vendor Lookup page. |
View details about the vendors that you retrieved on the Vendor Lookup page. |
|
|
VENDOR_LOOKUP |
Vendors, Vendor Information, Add/Update, Review Vendors |
Perform a search for vendors using multiple advanced search criteria. |
|
|
VNDR_CNVRSTN |
|
Review conversations for a particular vendor. When accessed from the Accounts Payables menu, this page is display-only. |
|
|
VNDR_CNTCT |
Accounts Payable, Review Accounts Payable Data, Vendor, Contact, Vendor Contact |
Review information on the contacts for the selected vendor. The elements on this page are the same as those on the Contacts page, but they are display-only. |
|
|
RUN_APY3000 |
Accounts Payable, Reports, Vendor, Vendor Detail, Vendor Detail Listing |
Define run parameters for the Vendor Detail Listing report (APY3000). Use this report to review vendors by status along with their associated detail data. |
|
|
RUN_APY3001 |
Accounts Payable, Reports, Vendor, Vendor Summary, Vendor Summary Listing |
Define run parameters for the Vendor Summary Listing report (APY3001). Use this report to review vendors by status along with basic summary information. |
|
|
DUP_RPT_POST |
Vendors, Vendor Information, Maintain, Duplicate Vendor Report |
Displays vendors having duplicate TINs, withholding names, withholding addresses, vendor names, vendor short names, or vendor addresses. |

Using Vendor Search Pages from PeopleSoft Payables and Purchasing Transaction ComponentsAccess the Vendor Lookup or Vendor Search page.
Note. The search illustrated in this example is conducted from the Invoice Information page. You can conduct a vendor search from any of the vendor-related pages that contain a link to the Vendor Lookup or Vendor Search pages.
Enter the search criteria that you want to use. To start a search for a particular vendor, enter what you know about it. The more you fields you enter, the narrower your search results. Enter a partial value, such as a partial name, and the system retrieves all vendors with that partial value for the field. For example, enter bay in the name field and the system retrieves all vendors whose name contains the word bay, anywhere in the name.
Note. When you use Vendor Search on an Informix database, your searches are case-sensitive. For example, when you search for a vendor with the name MacIntosh, you must enter an uppercase M and I when you enter the name.
|
Back to Header |
Click to transfer to the page from which you originally requested the search without copying any vendor information. |
|
Add Vendor |
If this vendor does not yet exist in the database, click this button to add the new vendor. |
|
Max Rows (maximum number of rows) |
Specify the number of vendor matches that you want displayed in the scroll. If the search finds more vendors than the number that you specified here, the other retrieve buttons are activated. |
|
|
Click these buttons to retrieve the first, previous, next, and last rows, respectively. |
Search Results
The system displays the vendors in the Search Results group box.
|
Select Vendor |
Click the button to select the vendor that you want to use. The system copies the vendor information onto the page from which you originally transferred. |
|
Detail |
Click to access the Vendor Lookup Details page, where you can view vendor details, such as vendor address and status information. |
See Also
Entering Vendor Identifying Information

Viewing Detailed Vendor Search ResultsAccess the Vendor Search page.
|
Sel (select) |
Click this check box next to the vendor you want to select and click the OK button. The vendor information shown on this page is copied to the page from which you elected to perform a vendor search. |
|
Vendor Detail |
Click this link to access the Vendor Detail page. Use this page to view all the vendor detail information. |
|
Address |
Click this link to view the full address for the vendor selected. |

Searching for and Reviewing Vendors Using the Review Vendors PageAccess the Review Vendors page.
Many search fields on this page enable you to select whether to search for a value that is Equal to the value you enter, Contains the value you enter, or is Not Equal to the value you enter.
Important! If you use the Contains command when entering a value for searching, you must add a wildcard symbol, %, in front of the value you are using to search to retrieve all vendors that contain that value somewhere in that field. For example, if you want to retrieve all vendors whose name includes the word bay, select Contains and enter %bay in the Name field. Without the wildcard prefix, only vendor names beginning with bay will be retrieved.
The fields on this page can also be found on in the Vendor Information component and are fully described in the documentation of that component.
|
Add Vendor |
Click to access the Vendor Information component, where you can add a new vendor. |
Search Results
The system displays the vendors matching your search criteria in the Search Results grid and provides identifying details about the vendor, its classification, any associated customer number (AR Number), approval status, persistence, withholding status, ordering status, VAT status, and an audit trail of who created the vendor and when, who last modified the vendor and when, and when the last activity for the vendor occurred.
|
|
Click the View Related Links button to view a secondary page where you can select to transfer to the Vendor Information component, the Vendor Conversations page, or the Vendor Information - Contacts page. |

Reporting on Duplicate VendorsAccess the Duplicate Vendor Request page.
Report Request Parameters
|
SetID |
Select a value to limit the search for duplicate vendor information to a particular setID. |
|
Search in all SetIDs |
Select to search for duplicate vendor information in every setID in the database. |
Note. Because the Duplicate Vendor report is a comprehensive report that cross-references vendor IDs and setIDs for the entire system, it is time-intensive. To reduce the time spent running this report, clear the Search in all SetIDs option (unless you need to search through all setIDs), and specify one setID (even if your environment only has one setID).
Withholding
You may select an option in this group box only if you have not selected an option in the Vendor group box.
|
TIN (Taxpayer Identification Number) |
Select to search for vendors with duplicate TINs. |
|
Name |
Select to search for vendors with duplicate withholding names. You enter the vendor's withholding name on the Payment/Withholding Alternate Names page. |
|
Address |
Select to search for vendors with duplicate withholding addresses. The withholding address is determined by the address sequence number that you select on the Withholding Reporting Information page. |
Vendor
You may select an option in this group box only if you have not selected an option in the Withholding group box.
|
Name |
Select to search for vendors with duplicate names. You enter the vendor name on the Identifying Information page. |
|
Short Name |
Select to search for vendors with duplicate short names. You enter the vendor short name on the Identifying Information page. |
|
Address |
Select to search for vendors with duplicate addresses. You enter the vendor address on the Vendor Information - Address page. |
Voucher Payment
For the process to run successfully, you must select a date range for the search within which one or all of the duplicate vendors had a voucher paid.
|
One Vendor has a voucher paid |
Select to build the search so that at least one of the duplicate vendors had a voucher paid within the specified date range. Note. This option broadens your search, as it produces results for all vendors with duplicate information, as long as one of the vendors had a voucher paid within the specified date range. |
|
All vendors have vouchers paid |
Select to build the search so that all of the duplicate vendors had a voucher paid within the specified date range. Note. This option limits your search, as it produces results only for vendors that had vouchers paid within the specified date range. |
|
From Date |
Enter the start date for the range of time within which a voucher has been paid for the vendors. |
|
Through Date |
Enter the end date for the range of time within which a voucher has been paid for the vendors. The default value for this field is the current system date. |
In the example, the user is searching for vendors in the SHARE setID that have the same TIN. In addition, the user has built the search so that at least one of the vendors with the same TIN in the SHARE setID has a voucher that was paid on or after January 1, 2006, but no later than May 31, 2006.
See Also
Performing and Reviewing Financial Sanctions ValidationThis section discusses how to:
Run the Financial Sanctions Validation Application Engine process (AP_SDN_VAL).
Review the financial sanctions list.
See Also
Understanding Financial Sanctions Validation

Pages Used to Perform and Review Financial Sanctions Validation
|
Page Name |
Object Name |
Navigation |
Usage |
|
OFAC_RPT_RQST |
Vendors, Vendor Information, Maintain, Financial Sanctions Validation |
Enter run control parameters and request a run of the Financial Sanctions Validation Application Engine process (AP_SDN_VAL). |
|
|
VEND_SANC_REVW |
Vendors, Vendor Information, Maintain, Fin Sanctions Validation Log, Financial Sanctions Validation Log |
Review vendors that are potential matches to a financial sanctions list. Use this page and pages accessible from this page to research these vendors further. |

Running the Financial Sanctions Validation ProcessAccess the Financial Sanctions Validation page.
PeopleSoft provides validation of your vendors against financial sanctions lists at the vendor, voucher, and payment levels, depending on how you enable financial sanctions validation. You can also schedule a batch process, the Financial Sanctions Validation process, to validate your vendors.
Note. If No Validation is selected on the Financial Sanctions Options page, and a file has been loaded, the system does not validate vendors at any transaction level. Therefore, the system could pay a vendor who is a potential match to the financial sanctions list.
See Understanding Financial Sanctions Validation.
|
SetID and Search in all SetIDs |
Enter a specific setID or select all setIDs for the vendors to be validated. |
|
From Vendor ID to To Vendor ID |
Enter a single Vendor ID or a range of vendors to be validated. |
|
Country |
Enter a country code of vendors to be validated. |

Reviewing the Financial Sanctions ListAccess the Financial Sanctions Validation Log page.
The Financial Sanctions Validation Log lists vendors that the system identifies as potential matches to a financial sanctions list. PeopleSoft also provides you with the Financial Sanctions Inquiry that enables you to use search criteria to list details about the data in the financial sanctions lists. Use the Import Financial Sanction List page to load the financial sanctions lists.
Note. Only vendors with a financial sanctions status of Review on the Vendor Information component appear in this list.
|
Entry ID |
Displays the entity ID of the vendor (for example, passport number). |
|
Sanctions List Type |
Displays the name of the financial sanctions list that the system determined that there was a vendor with a potential match. |
|
Go To Vendor Info (go to vendor information) |
Click to access the Vendor component to investigate all of the name and address details, and to clear or block the vendor. |
|
Financial Sanctions Inquiry |
Click to access the Financial Sanctions Inquiry page to view details of financial sanctions lists. |
See Also
Setting Up and Using the Financial Sanctions Service
(USA) Reporting Vendors to the California EDDThis section provides an overview of California EDD reporting, lists prerequisites, and discusses how to:
Enter California EDD control information.
Enter information for California EDD vendors.
Run the California EDD report.

Understanding California EDD ReportingCompanies that do business in the state of California in the U.S. must file every 20 days with the California EDD for any contract of more than 600.00 USD that they enter into with an independent contractor. This filing is required only once per contractor per year. For example, if you enter into an 800.00 USD contract with a vendor in January, and you report it within 20 days, then you can enter into as many contracts for as much as you want with that vendor, without filing again during that year.
There are two forms that you must use to report:
Transmittal for Independent Contractor (IC) Reporting.
Report of Independent Contractor(s).
Transmittal Form
The transmittal form requires information about the transmitter company and any of its subcompanies (including itself) for which it is reporting. The companies for which a transmitting company is reporting are referred to as both reporting companies and subcompanies. One company can be made up of any number of subcompanies for which it can report. The transmitting company and all subcompanies must have valid Federal Employer Identification numbers (FEINs).
Note. In some instances (if there are no subcompanies), the transmitting company may be the only subcompany, or reporting company. If there are multiple subcompanies, then the Transmitter check box must be selected for the address that is to be used on the transmittal form. The Transmitter check box must be selected for only one subcompany.
Report of Independent Contractor(s)
The California EDD also requires you to report information about the independent contractors themselves.
Associated with each subcompany are the independent contractors (vendors) with which the company has contracted to do more than 600.00 USD worth of business. Each vendor must be a 1099 vendor and must have a valid Tax Identification Number (TIN). A vendor can be reported by more than one subcompany. If you set up the vendor under more than one reporting company, the vendor is included in the transmittal for each company.
PeopleSoft Payables tracks when the file reporting this vendor was generated. When the vendor information is sent for that reporting company, the vendor record is marked as processed.
Submitting the Reports
Every 20 days, you must generate a file to send to the California EDD. This file contains a record for each subcompany, a record for each vendor being reported by that subcompany, and a total record for that subcompany. You must transfer this file to some form of magnetic media (for example, diskette) and send it, along with a transmittal form, to the California EDD.
PeopleSoft Payables enables you to track the file names and dates of the files that you create for the California EDD.
To create files for the California EDD for independent contractors:
Enter the transmitting companies and their associated reporting companies (subcompanies) on the CAEDD Control page.
Enter the vendors that are associated with one of the reporting companies on the CAEDD IC Vendor page.
Generate the transmission file, using the Run CAEDD IC Rptg page.
Note. Before you can create these reports, be sure that the transmitting company and each subcompany has a valid FEIN and that each vendor that you are going to report as an independent contractor is set up as a 1099 vendor with a valid TIN.
See Also

Pages Used to Report Vendors to the California EDD

Entering California EDD Control InformationAccess the CAEDD Control page.
|
Federal EIN (federal employer identification number) |
Displays the transmitter company's FEIN. |
|
Date Last Processed |
Displays the most recent date that SQR APY2000 found data to report for this transmitter company. |
|
Total IC's reported (total independent contractors reported) |
Displays the number of independent contractor (vendor) records processed by SQR APY2000 for the transmitter company. |
|
File Ext (file extension) |
Displays the file extension of the file produced by SQR APY2000 for the transmitter company. |
|
Contact Name 1 |
Enter a contact name for the transmitter company. |
The information in the lower half of this page pertains to the reporting companies. Enter the required information.
|
Reporting Federal EIN |
If the transmitting company and the reporting company are the same, then this field should contain the same value as the Federal EIN field, and the Transmitter check box should be selected. |
|
EDD Acct (employment development department account) |
Enter the reporting company's California Employer Account Number. |
|
SSN |
Enter the reporting company's SSN, if applicable. |
|
Name 1 |
Enter the reporting company's name. |
|
Address Line 1 |
Enter the reporting company's address. |
|
City |
Enter the reporting company's city. |
|
State |
Enter the reporting company's state. |
|
ZIP Code |
Enter the reporting company's zip code. |
|
Phone Number and Ext (extension) |
Enter the reporting company's phone number and extension. |
|
Transmitter |
Select to indicate which address is to be used on the Transmittal for Independent Contractor Reporting form. Note. You must select this check box for only one reporting company. |
|
Date Last Processed |
Displays the most recent date for which SQR APY2000 found data to report for this reporting company. |
|
Total IC's reported |
Displays the number of independent contractor (vendor) records processed by SQR APY2000 for the reporting company. |
|
File Ext (file extension) |
Displays the file extension of the file produced by SQR APY2000 for the reporting company. |
To associate more than one reporting company with the transmitting company, insert more records by clicking the Insert Row button. This generates additional records in the CAEDD_CONTROL_BUS table.

Entering Information for California EDD VendorsAccess the CAEDD IC Vendor page.
|
Federal EIN |
The FEIN of the transmitting company with which you want to associate this independent contractor. |
|
Reporting Federal EIN |
The reporting FEIN of the reporting company with which you want to associate this independent contractor. |
|
EDD Acct |
The EDD account of the reporting company with which you want to associate this independent contractor. |
|
Vendor ID |
Enter a vendor ID for the independent contractor about whom you are reporting. You must select both a vendor setID and a vendor ID. The vendor's name and SSN appear in the Name 1 and Tax ID fields. |
|
SSN |
The vendor's SSN. If the TIN_TYPE is not equal to S, then the SSN field is clear and you are required to enter the vendor's SSN. |
|
Name 1 |
The vendor's name. |
|
First Name |
The state requires that you provide the vendor's first name, middle initial, and last name. |
|
Calendar Year |
Enter the reporting year. |
|
Contract Beginning Date |
Enter the contract beginning date by reporting year. |
|
Contract Amount |
Enter the contract amount by reporting year. |
|
Expire Date |
You can enter an expiration date for the contract or indicate that it is an ongoing contract. An expiration date is required if the Ongoing Contract check box is cleared. |
|
Long Description |
PeopleSoft recommends that you use this field to reference the document that generated the need to file with the EDD. This could be a PO number, a contract, a voucher, or something external to the system. |
|
Date Last Processed |
The most recent date for which SQR APY2000 found data to report for this vendor. |
|
File Ext |
The file extension of the file produced by SQR APY2000 for this vendor. |
Note. Once a record has been processed, the Contract Beginning Date, Contract Amount, Expire Date, Ongoing Contract, and Long Description fields are unavailable for entry. To enter data for another year, place the cursor in the Calendar Year field and click the Insert Row button.

Running the California EDD ReportAccess the Run CAEDD IC Rptg page.
Reporting Request Parameters
|
Calendar Year |
Enter the reporting year. |
|
Federal EIN |
Enter the FEIN of the transmitter company. |
|
Media Type |
Select the method of data production from these options: Cart 3480 (cartridge 3480). Cart 3490. Diskette. Mag Tape (magnetic tape). |
|
Internal Label |
If you use a tape or cartridge to transmit your data to the state, you must tell the state whether your tape or cartridge has an internal label, so that the state can process the tape or cartridge. |
|
Diskette Size |
Select a diskette size. These values change, based on the value selected in the Media Type field. |