This chapter provides overviews of integration with PeopleSoft Maintenance Management, work order transaction processing, work order asset capitalization and retirement, integration setup, PeopleSoft Project Costing pages used in work order business processes, and discusses how to:
Set up rate sets and asset integration rules.
Create work orders and work order-managed projects in PeopleSoft Project Costing.
Price work order costs.
Retire work order assets.
See Also
PeopleSoft Maintenance Management Integration with PeopleSoft Project Costing
Understanding Integration with PeopleSoft Maintenance ManagementPeopleSoft Maintenance Management 9.0 is a PeopleSoft Enterprise Asset Lifecycle Management solution that gives you the tools to plan and schedule maintenance and construction, facilitate the accurate completion of the work, streamline the capture of the results, and automatically process the financial implications of the work. PeopleSoft uses work orders in PeopleSoft Maintenance Management to track the costs associated with maintaining or creating assets.
The PeopleSoft Maintenance Management system uses PeopleSoft Project Costing functionality to gather work order costs from the PeopleSoft Purchasing, Payables, Expenses, and Inventory feeder systems. PeopleSoft Project Costing stores work order costs in the Project Transaction table (PROJ_RESOURCE) and uses the costs to capitalize assets, calculate chargebacks, and provide cost analysis data based on the execution of a work order in PeopleSoft Maintenance Management.
This section discusses:
Terminology that is relevant to the integration between PeopleSoft Maintenance Management and PeopleSoft Project Costing.
Work order tasks and project activities.

TerminologyThis table describes terms that are relevant to the integration between PeopleSoft Project Costing and PeopleSoft Maintenance Management:
|
Term |
Description |
|
A document that authorizes work to be performed and costs to be incurred. Typically, you generate work orders to authorize labor resources to perform construction tasks and maintenance-related activities to create and manage assets. |
|
|
Work Order Business Unit |
An entity that manages work orders. The work order business unit usually has the resources required to perform the work, or can borrow the resources. |
|
A unit of work on a work order to which an asset can be attached. |
|
|
Work Order Resource Type |
The work order attribute that classifies resources as Material, Labor, or Tool. |
|
A project that is actively managed in PeopleSoft Project Costing by a project manager. A Project Costing-managed project is typically created to address any of the following business needs:
Use a Project Costing-managed project when there is an individual in a project manager role, who is engaged in planning the project by creating the project and its activities before actually executing work and incurring costs. |
|
|
A project that is used behind the scenes to enable PeopleSoft Project Costing processes to collect, report, track, and account for costs incurred for work orders and work order tasks. Work order-managed projects are not actively managed in PeopleSoft Project Costing. Instead, the work order drives the processing for a work order-managed project by specifying the accounting rules (capitalization and chargebacks) for these projects. You can create work orders in PeopleSoft Maintenance Management in response to emergency, reactive, or preventive maintenance needs, and associate the work orders with work order-managed projects. PeopleSoft Maintenance Management uses PeopleSoft Project Costing to automatically generate activities in work order-managed projects so that you can collect, summarize, and account for the cost of work order tasks. By using work order-managed projects, you plan and manage activities on the work order, not on the project. For example, a maintenance planner can plan tasks to perform against a maintenance work order, while the work order is associated with a project and activities that the system uses to track costs, capitalize assets, calculate chargebacks, and generate costs for cost analysis. |

Work Order Tasks and Project ActivitiesEvery work order that is associated with a project contains one or more work order tasks. Project activities are used to track the costs of a work order and each work order task. You can create multiple work orders from the same project activity as long as the project is managed in PeopleSoft Project Costing.
You can associate a work order task with only one project and activity. However, you can associate a project activity with many different work orders and work order tasks.
Associate projects and activities with work orders by using one of these methods:
Associating work orders in PeopleSoft Maintenance Management with existing projects.
Creating work orders from project activities in PeopleSoft Project Costing.
Associating Work Orders in Maintenance Management with Existing Projects
You can associate a work order with a Project Costing-managed project, a work order-managed project, or the default project that you establish during PeopleSoft Maintenance Management implementation. A project must be associated with the work order business unit on the Work Order - Projects Association page to be eligible for work order creation.
You can associate a work order with a Project Costing-managed project when there is a project manager who is engaged in creating and planning the project and its activities before executing work and incurring costs. Associate a work order with a work order-managed project when you want to enable PeopleSoft Project Costing processes to collect, report, track, and account for costs incurred for work orders and work order tasks behind the scenes. For example, if you create a work order to execute preventive maintenance, you can associate the work order with a work order-managed project that you created for that purpose.
If you do not select an activity to associate with the work order task, the system automatically creates a project activity for the work order task so you can account for the work order costs. The activity start and end dates are based on the estimated start and end dates of the work order task.
After you associate a project and activity with a work order, you can change to a different project and activity for the work order if there are no transaction rows on the work order. When you change to a different project and activity, the system does not copy any other information from PeopleSoft Project Costing to the work order, such as activity start date, activity end date, or resources.
Creating Work Orders from Project Activities in PeopleSoft Project Costing
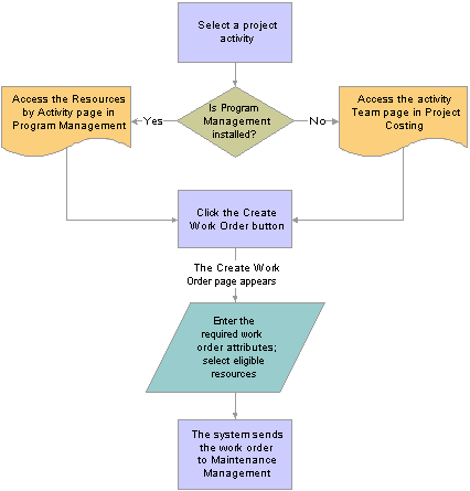
You can create work orders in PeopleSoft Project Costing from active Project Costing-managed project activities by clicking the Create Work Order button on the Activity Definitions - Team page. If PeopleSoft Program Management is installed, click the Create Work Order button on the Resources by Activity page.
This diagram shows the process to create a work order from a project activity:

Creating a work order from a project activity
An example of using this method is when an operations or project manager creates a project to build an asset, creates a project activity, and assigns labor, material, or asset tool resources to the activity. The manager can create a work order from PeopleSoft Project Costing to authorize the project team to work on the project.
A work order that you create in PeopleSoft Project Costing is associated with only one project. When you create the work order, the system automatically creates a new work order task, and associates the task with the activity. You can select labor, material, and asset resources on an activity to assign to the work order task. Resources can be associated with multiple work orders for a project activity. Generic labor resources must have a primary craft and be established as eligible resources in PeopleSoft Maintenance Management. Generic material and other resources must have a category.
If you create a work order from a project activity, canceling a work order task does not cancel the associated activity, as other work order tasks may be associated with the activity.
PeopleSoft Project Costing sends labor resources to the work order only if the resource exists in the PeopleSoft Maintenance Management system, and asset resources only if they are tools. All rates that PeopleSoft Project Costing sends to the PeopleSoft Maintenance Management system are converted to the work order business unit base currency.
You cannot create a work order in PeopleSoft Project Costing from a work order-managed project.
Understanding Work Order Transaction Processing
This section discusses:
Work order labor and tools usage costs.
Rate options for labor costs.
Rate options for tools usage costs.
Maintenance Management Tools Usage process.
See Also

Work Order Labor and Tools Usage Costs
PeopleSoft Project Costing uses actual work order time recorded for labor and tools usage to price the transactions for costing or billing. Work order labor transactions share the time capture tables and processes with the PeopleSoft Expenses system, and therefore PeopleSoft Project Costing collects work order labor transactions by using the Expenses to Project Costing Application Engine process (PC_EX_TO_PC). Users enter tools usage directly in PeopleSoft Maintenance Management, and therefore PeopleSoft Project Costing collects work order tools usage transactions by using the Maintenance Management Tools Usage Application Engine process (PC_WM_TO_PC).
Work Order Transactions Associated with Work Order-Managed Projects
The PeopleSoft Project Costing cost collection processes trigger the Pricing process, which assigns a value of H (on hold) as the general ledger (GL) distribution status for transactions on open work order tasks that are associated with work order-managed projects. After work order transactions are priced according to the activity rate set and inserted into the Project Transaction table, you can view them on the Transaction List page by searching for transactions in the analysis groups that contain the analysis types that are specified for work order labor or tools usage.
When you close the work order task, the Work Order Close Application Engine process (WM_CLOSE) updates the status to C (costed) for transactions that are associated with work order-managed projects. Then you run the Process Project Accounting Application Engine process (PSA_ACCTGGL) to generate the accounting entries. PeopleSoft Project Costing sends transactions to GL for work orders that are associated with work order-managed projects only after the work order tasks are closed. This prevents the Process Project Accounting process from processing transactions for open work order tasks.
Administrators can use the Rate Selection and Rate fields in the Project Costing group box on the Work Order Definition - Integration page in PeopleSoft Maintenance Management to specify the rate set or rate plan that the system uses as a default for chargebacks for work order-managed projects. The default rate set or rate plan on the work order business unit overrides the default project rate set or plan on the project.
See Also
Importing Time and Expenses into PeopleSoft Project Costing
Processing Single-Sided Transactions
Setting Up Integration Parameters for a Work Order Business Unit

Rate Options for Labor CostsTo price transactions by using the cost and bill rates that are defined on the work order task, use the rate options of WCO (work order labor cost rate) and WBI (work order labor bill rate). By using the WBI and WCO rate options, you instruct the Pricing Application Engine process (PC_PRICING) to retrieve cost and billing rates from the work order labor rate to calculate the target amount.

Rate Options for Tools Usage Costs
The Maintenance Management Tools Usage process integrates tools usage transactions from PeopleSoft Maintenance Management into PeopleSoft Project Costing. To price transactions for costing and billing by using the tools rates that are defined in PeopleSoft Maintenance Management, you must create a rate set that uses the TCO (work order tools usage cost rate) and TBI (work order tools usage bill rate) rate options. By using the TBI and TCO rate options, you instruct the Pricing process to retrieve tools cost and bill rates from the Technician Workbench - Tools Usage page to calculate the target amount.

Maintenance Management Tools Usage Process
Tools usage rows are eligible to be priced by the Maintenance Management Tools Usage process if they:
Are created from actual tools usage entries.
Have a PC distribution status of N (not distributed), which indicates that the transaction row has not been previously integrated to PeopleSoft Project Costing.
Meet all run control options.
Run the Maintenance Management Tools Usage process in PeopleSoft Project Costing to price eligible tools usage transactions for costing or billing. At a high-level, the Maintenance Management Tools Usage process completes these steps:
Selects eligible rows to process from the Tools Distribution Lines table (WM_WO_DIST_TLS) and updates the PC distribution status (PC_DISTRIB_STATUS) of each row to H (Hold).
Stamps all retrieved rows with the analysis type that is specified in the Maintenance Management Tools Usage field (AN_TYPE_WM_TU) on the Installation Options - Project Costing Integration page.
An analysis type of Tools Usage (TUG) is delivered as system data for setID SHARE for use in pricing PeopleSoft Maintenance Management tools usage costs.
Stamps all retrieved rows in the temp table with these values:
Billing distribution status (BI_DISTRIB_STATUS) = N (not distributed).
General ledger distribution status (GL_DISTRIB_STATUS) = I (ignore).
Cost distribution status (CST_DISTRIB_STATUS ) = N.
Revenue distribution status (REV_DISTRIB_STATUS) = N.
System source (SYSTEM_SOURCE) = WM.
Validates the open period accounting date on the retrieved rows.
Triggers the Pricing Application Engine process (PC_PRICING) to price the rows.
Inserts priced rows in the Project Transaction table (PROJ_RESOURCE).
Updates the Tools Distribution Lines table in PeopleSoft Maintenance Management with a PC distribution status of D (distributed) for each priced row.
Understanding Work Order Asset Capitalization and Retirement
This section lists prerequisites and discusses:
Asset capitalization.
Asset retirement for work order-managed project assets.

PrerequisitesFor project assets to be eligible for the Express Retirement process, you must:
Select the Work Order Managed option for the project, and change the project processing status to Active, on the Project Definition - General Information page.
You can select or clear the Work Order Managed option until you save the page for the first time, after which the field is not editable.
Establish express asset filter criteria for the business unit on the Express Asset Filter Criteria page.
Select Derive from Work Order Task for the project in the Asset Identification group box on the Asset Integration Rules page.
Accumulate costs in PeopleSoft Project Costing directly (using online transaction entry) or indirectly (from feeder systems such as PeopleSoft Payables, Expenses, and Inventory).
Note. Transactions that the PeopleSoft Expenses application sends to PeopleSoft Project Costing do not contain work order-related field values, such as work order business unit, work order ID, work order task ID, work order resource type, and work order line number. Therefore, the Express Asset Retirement Integration process does not include transactions that originate in the PeopleSoft Expenses application unless you manually update the work order-related field values on the transactions in PeopleSoft Project Costing.

Asset CapitalizationPeopleSoft Maintenance Management maintains assets from work order tasks and relates the assets to projects and activities. You can maintain multiple assets from a single project, or you can consolidate a single asset from multiple projects.
Each work order task can specify one asset that is being maintained, one related project, and one related activity. The task contains the transaction costs of creating and maintaining the asset. These costs flow from PeopleSoft Maintenance Management into various PeopleSoft applications such as PeopleSoft Purchasing, Payables, Time and Expense, and Inventory, and from these systems into PeopleSoft Project Costing.
See Also
Asset Assignment To Multiple Projects

Asset Retirement for Work Order-Managed Project AssetsYou can use the Express Retirement Application Engine process (PC_EXPRET_AM) to fully retire assets that are associated with work order-managed projects. If a project asset is eligible for the Express Retirement process, this is the process flow for retiring the asset for work order-managed project activities:
A user closes the work order task.
PeopleSoft Maintenance Management updates values for the project activity on the Asset Integration Rules page to synchronize the PeopleSoft Project Costing and PeopleSoft Maintenance Management systems.
The work order closed status triggers the Express Retirement process and indicates to the system that the project activity is ready to process.
The Express Retirement process determines the assets to send to PeopleSoft Asset Management, stamps the Project Transaction table rows with asset information, and initiates the Asset Retirement Integration Application Engine process (PC_RETIRE_AM).
See Also
Asset Retirement for Work Order-Managed Project Activities
Understanding Integration Setup
You use pages in both PeopleSoft Maintenance Management and PeopleSoft Project Costing to set up the integration between these systems. This table lists the integration setup steps, the application pages used to accomplish the steps, and the applications that own the pages:
|
Step |
Application Page |
Owner Application |
|
Select the Enable Organization option if you want to use the chargeback feature. |
Installation Options - Project Costing (INSTALLATION_PC) |
PeopleSoft Project Costing |
|
Map work order business units to project business units. |
PeopleSoft Maintenance Management See Setting Up Integration Parameters for a Work Order Business Unit. |
|
|
Map work order-managed projects and business units to work order business units. |
PeopleSoft Maintenance Management See Associating Projects with a Work Order Business Unit, Work Order Type, and Service Group. |
|
|
Map project-related ChartFields to work order business units. |
PeopleSoft Maintenance Management |
|
|
Define minimum capitalization limits that must be met before PeopleSoft Project Costing capitalizes selected assets. |
PeopleSoft Maintenance Management |
|
|
Define capitalization rules that associate adjustment filters and retirement filters with project business units and asset types. |
PeopleSoft Maintenance Management |
|
|
Set up rate sets that use WBI, WCO, TBI, and TCO rate options. Set up rate plans that contain the appropriate rate sets that use these work order-specific rate options. |
Rate Sets (PC_RATE_DTL) and Rate Sets - Target (PC_RATE_DTL_LN) Rate Plans (PC_RATE_PLAN) |
PeopleSoft Project Costing |
|
Specify a standard rate set or rate plan that the business unit uses as a default for chargebacks for work order-managed projects. |
PeopleSoft Maintenance Management See Setting Up Integration Parameters for a Work Order Business Unit. |
Understanding the PeopleSoft Project Costing Pages Used in Work Order Business Processes
This table summarizes the PeopleSoft Project Costing application pages that work order business processes use:
|
Project Costing Application Pages and Processes |
How the Page or Process Is Used in Work Order Business Processes |
|
Asset Integration Rules page |
Use this page to select the Derive from Work Order Task asset identification rule option to enable the Express Capitalization process to identify the transaction rows in activities that belong to assets. Additionally, the system automatically updates certain fields on this page during the life of a work order-managed project, such as:
See Defining Asset Integration Rules for Express Capitalization. |
|
Define Assets page |
Use this page to view the details of asset definitions that are associated with work order-managed projects. |
|
Relate by Project page |
Use this page to view the details of the relationship of assets to projects for assets that are associated with work order-managed projects. |
|
Project Definitions - General Information page |
Use this page to designate the project as a work order-managed project, which indicates that the project is managed with work orders in PeopleSoft Maintenance Management, instead of by a project manager in PeopleSoft Project Costing. Additionally, you can click links in the More drop-down list box on the Project Definitions - General Information page to access:
|
|
Project Costing Activity Definitions - Team page or Program Management Resources by Activity page |
On this page you can click a button to access the Create Work Order page to create a work order in PeopleSoft Maintenance Management for this project activity. |
|
Create Work Order page |
Use this page to create a work order from a Project Costing-managed project activity. See Creating Work Orders and Work Order-Managed Projects in PeopleSoft Project Costing. |
|
Work Orders page |
View a list of all work orders that are associated with a Project Costing-managed activity and drill into each individual work order. |
|
Show All Transaction Details page |
View the work order business unit, work order number, task number, resource type, and resource line number for a transaction. |
|
Express Retirement Process page |
Use this page to run the Express Retirement Application Engine process (PC_EXPRET_AM) to send assets that are associated with work order-managed projects to the PeopleSoft Asset Management Loader table and (optionally) to the PeopleSoft Asset Management production tables. |
|
Maintenance Management Tools Usage page |
Use this page to run the Maintenance Management Tools Usage process to price eligible tools usage transactions for costing or billing. |
|
Pricing process |
This Application Engine process calculates labor and tools usage cost and billing amounts by using the work order labor and tools usage cost rates and bill rates. Additionally, the process holds transactions that are associated with work order-managed projects so that the Process Project Accounting process does not process them until the work order task closes. |
Setting Up Rate Sets and Asset Integration Rules
You use pages in both PeopleSoft Maintenance Management and PeopleSoft Project Costing to set up the integration. This section discusses the setup pages that are in PeopleSoft Project Costing only.
This section lists the pages used to define asset integration rules.

Pages Used to Set Up Rate Sets and Asset Integration Rules
|
Page Name |
Object Name |
Navigation |
Usage |
|
PC_RATE_DTL |
Set Up Financials/Supply Chain, Product Related, Project Costing, Pricing Structure, Rate Sets, Rate Sets |
Enter a row with an analysis type that is specified in the Mobile Time / Expense field on the Installation Options - Project Costing Integration page, which enables you to select the WBI and WCO rate options for work order-managed projects on the Rate Sets - Target page. |
|
|
PC_RATE_DTL_LN |
|
Select the WCO and WBI rate options to price transactions by using the cost and bill rates that are defined on the work order task. Select the TCO and TBI rate options to price transactions by using the cost and bill rates that appear on the Technician Workbench - Tools Usage page for actual tools usage. |
|
|
PC_AM_RULE_BU |
Setup Financials/Supply Chain, Business Unit Related, Project Costing, Project Costing Options Select the Asset Integration Rules tab. |
Select the Derive from Work Order Task asset identification rule option to enable the Express Capitalization process at the business unit level. See Defining Asset Integration Rules for Express Capitalization. |
|
|
PC_AM_RULE_PRJ |
Project Costing, Project Definitions, General Information Select the Asset Integration Rules tab. |
Select the Derive from Work Order Task asset identification rule option to enable the Express Capitalization process at the project level. |
|
|
PC_AM_RULE_ACT |
Project Costing, Activity Definitions, General Information Select the Asset Integration Rules tab. |
Select the Derive from Work Order Task asset identification rule option to enable the Express Capitalization process at the activity level. |
Creating Work Orders and Work Order-Managed Projects in PeopleSoft Project Costing
This section discusses how to:
Create work orders in PeopleSoft Project Costing.
View work order details.

Pages Used to Create Work Orders and Work Order-Managed Projects in PeopleSoft Project Costing
|
Page Name |
Object Name |
Navigation |
Usage |
|
PC_CREATE_WO |
Project Costing, Activity Definitions, Team, Team Click Create Work Order on the Activity Definitions - Team page in Project Costing, or the Resources by Activity page in Program Management. |
Create a work order for a Project Costing-managed project. Note. The Create Work Order button is available on the Activity Definitions - Team page only for active Project Costing-managed projects. |
|
|
PC_LINK_WO |
Click View Work Order on the Activity Definitions - Team page in Project Costing, or the Resources by Activity page in Program Management. |
View a list of all work orders that are associated with a Project Costing-managed activity and drill into each individual work order. |
|
|
PROJECT_GEN_01A |
Project Costing, Project Definitions, General Information, General Information |
Designate a project as a work order-managed project, and access work order-related pages in PeopleSoft Maintenance Management. |

Creating Work Orders in PeopleSoft Project Costing
Access the Create Work Order page.
The project must be associated with the work order business unit on the Work Order - Projects Association page in the PeopleSoft Maintenance Management system before you can create a work order by using this page.
The system populates the project business unit, project, activity, start date, and end date from the project activity. These fields are not editable.
|
Work Order Business Unit |
Enter a business unit from the list of work order business units that are mapped to the project business unit. |
|
Work Type |
Enter a work type that is associated with this work order business unit and project in PeopleSoft Maintenance Management. Values appear here only if the relationship is defined on the Work Order - Projects Association page in PeopleSoft Maintenance Management. |
|
Service Group |
Enter a service group that is associated with this work order business unit and project in PeopleSoft Maintenance Management. The service group performs the work order service. Values appear here only if the relationship is defined on the Work Order - Projects Association page in PeopleSoft Maintenance Management. |
|
Shop |
Enter a shop from a list of valid shops that are defined in PeopleSoft Maintenance Management. Values appear for selection if they are associated with the selected service group. |
|
Priority Code |
Enter a work order priority, such as High, Medium, or Low, that is valid for the work order business unit. |
|
Search |
Click to search for resources that are valid for the work order business unit, work type, service group, and shop that you entered on this page, and that exist on the Activity Definitions - Team page in PeopleSoft Project Costing or the Resources by Activity page in PeopleSoft Program Management. Search results appear in the Select Resources to Include in Work Order Creation grid. You cannot change the work order business unit, work type, service group, shop, and priority code until you clear the search results. |
|
Clear |
Click to clear the search results from the Select Resources to Include in Work Order Creation grid. This enables you to change the work order business unit, work type, service group, shop, and priority code, and perform another search. |
Select Resources to Include in Work Order Creation
If you use PeopleSoft Project Costing without PeopleSoft Program Management, you can select named labor resources that appear in this grid, and exist in PeopleSoft Maintenance Management as labor resources, to include on the work order.
If you use PeopleSoft Program Management, you can select any of these resources that appear in the grid:
Named resources that exist in the PeopleSoft Maintenance Management system as labor resources.
Asset resources that are defined as tools in the PeopleSoft Maintenance Management system.
Material resources.
All generic resources (labor, material, asset, and other) that exist on the activity.
Resources
|
|
Indicates that the corresponding resource is assigned to another work order that is created from this project activity. Note. If a resource is associated with the work order, the icon still appears even if the work order is subsequently canceled. If you create a work order for a generic resource, and subsequently replace the generic resource with a named resource, the icon will not appear for the named resource. |
|
Select Resource |
Select the check box to copy the corresponding resource to the PeopleSoft Maintenance Management work order when you create the order. You can associate a resource with one or more work orders for a project activity. |
|
Craft |
Enter the craft ID from available values in the Craft Description table (RS_CRAFT_DETAIL). If the project role of the labor resource has an associated craft, the system automatically populates this field. This field appears only for named and generic labor resources. A craft is required for generic labor resources. |
|
Category |
Displays the category from available values in the Category Codes table (ITM_CAT_SET_VW). This field is required for resources with a resource class of Material or Other. For named material resources, the system populates this field with the category that is associated with the material. This field is only available if you use PeopleSoft Program Management. |
|
Assigned Work |
Displays the assigned work for the resource for the corresponding activity. This field is available only if you use PeopleSoft Program Management. |
|
Unit of Measure |
Displays the unit of measure for the resource for the corresponding activity. This field is available only if you use PeopleSoft Program Management. |
More Information
You cannot edit the information that appears in this grid.
|
Asset Type, Asset Subtype, Manufacturer ID, and Model |
Displays information about asset resources. These fields are blank for all labor, material, and other resource classes. These fields are available only if you use PeopleSoft Program Management. |
|
Inventory Item |
Indicates if a named material resource is an inventory item or a purchase-on-hand item. This field is available only if you use PeopleSoft Program Management. |
|
Create |
Click to send the information on the Create Work Order page to PeopleSoft Maintenance Management to create a work order with one work order task. The system returns you to the Activity Definitions - Team page or the Resources by Activity page. Note. The system creates a work order even if you do not select resources to include on the work order. |
|
Cancel |
Click to return to the Activity Definitions - Team page or the Resources by Activity page without creating a work order or work order task. |
See Also
Work Order Creation from PeopleSoft Project Costing

Viewing Work Order Details
Click the work order link to access the work order in the PeopleSoft Maintenance Management system. The link appears if all of these conditions exist:
PeopleSoft Maintenance Management is installed.
The project’s processing status is Active.
The project is not work order-managed.
The project is associated with a work order business unit on the Work Order - Projects Association page.
Pricing Work Order Costs
This section lists the pages used to price work order labor and tools usage costs.

Pages Used to Price Work Order Costs
|
Page Name |
Object Name |
Navigation |
Usage |
|
Pricing |
PC_PRICING |
Project Costing, Utilities, Pricing, Pricing |
Run the Pricing process to price or reprice transactions. |
|
Maintenance Management Tools Usage |
PC_WM_TO_PC |
Project Costing, Cost Collection, Maintenance Management, Maintenance Management Tools Usage |
Run the Maintenance Management Tools Usage process to bring tools usage transactions into PeopleSoft Project Costing from PeopleSoft Maintenance Management and price eligible tools usage transactions. You can run the process for all dates, or further narrow the selection of transactions to a specified accounting date range or transaction date range. |
Retiring Work Order Assets
This section lists the page used to retire work order assets.

Page Used to Retire Work Order Assets